TL;DR USDf es un dólar sintético sobrecolateralizado construido en Ethereum, con una oferta circulante actual de aproximadamente 1.899 mil millones y un rango de mercado de #202. USDf admite tanto actTL;DR USDf es un dólar sintético sobrecolateralizado construido en Ethereum, con una oferta circulante actual de aproximadamente 1.899 mil millones y un rango de mercado de #202. USDf admite tanto act
Academia/Zona de Tokens Populares/Introducción al proyecto/¿Qué es USD...con Finance

¿Qué es USDf? Una guía rápida sobre el innovador mecanismo de stablecoin de Falcon Finance

Principiante
6 de octubre de 2025MEXC
0m
Compartir a
Eclipse
ES$0.1133-9.57%
Falcon Finance
USDF$0.9955+0.11%
ELYSIA
EL$0.003953+1.33%
FINANCE
FINANCE$0.00113-16.66%
FUNTICO
TICO$0.002416-0.33%

TL;DR


  • USDf es un dólar sintético sobrecolateralizado construido en Ethereum, con una oferta circulante actual de aproximadamente 1.899 mil millones y un rango de mercado de #202.
  • USDf admite tanto activos estables como no estables como colateral, con una proporción de colateral dinámica para garantizar la seguridad del sistema.
  • USDf adopta un mecanismo de doble emisión (clásico e innovador) para atender a usuarios con diferentes preferencias de riesgo.
  • USDf mantiene una paridad 1:1 con el dólar estadounidense a través de estrategias delta-neutrales y mecanismos de arbitraje.
  • Al hacer staking de USDf, los usuarios pueden ganar tokens de rendimiento sUSDf y participar en programas de rendimiento multinivel.

1. ¿Qué es USDf (Falcon USD)?

USDf es el dólar sintético sobrecolateralizado de Falcon Finance. Los usuarios pueden acuñar USDf depositando activos de colateral elegibles, que incluyen stablecoins (como USDT, USDC y DAI), así como activos no estables (como BTC, ETH y altcoins seleccionadas). El marco de sobrecolateralización garantiza que el valor del colateral siempre supere el valor emitido de USDf, manteniendo la estabilidad en diversas condiciones de mercado.

El colateral utilizado para acuñar USDf se gestiona con estrategias de mercado neutrales. Este enfoque mantiene los activos totalmente respaldados mientras minimiza el impacto de la volatilidad direccional de los precios, reforzando la confiabilidad de USDf como un dólar sintético sobrecolateralizado.

Nota: Falcon Finance fue fundada por Andrei Grachev, socio de DWF Labs, y ha asegurado una inversión estratégica de 10 millones de dólares de World Liberty Financial.

2. Posicionamiento y Visión de USDf


El USDf de Falcon Finance representa una nueva generación de activos sintéticos en DeFi. Como protocolo de dólar sintético sobrecolateralizado, USDf busca abordar los desafíos que enfrentan las stablecoins tradicionales, incluidos los riesgos de centralización, los bajos rendimientos y la incertidumbre regulatoria.

Según los últimos datos de MEXC, USDf ocupa actualmente el puesto #202 en el mercado cripto, con una oferta total y circulante de 1,898,676,740.67 tokens. USDf se emite en Ethereum y alcanzó un máximo histórico de $1.024 el 30 de marzo de 2025, mientras que su mínimo histórico fue de $0.909 el 8 de julio de 2025. Este rango de negociación relativamente estrecho demuestra la efectividad del diseño de su mecanismo subyacente.


Falcon Finance posiciona a USDf como un activo sintético construido sobre un marco de riesgo de nivel institucional, haciendo hincapié en la transparencia y la sostenibilidad. Este posicionamiento lo diferencia de otros proyectos de stablecoins en el mercado y establece un nuevo punto de referencia en el espacio de las finanzas descentralizadas.

*BTN-Compra USDf&BTNURL=https://www.mexc.com/es/price/USDF*

3. Mecanismos Clave de la Sobrecollateralización de USDf


3.1 Marco de Colateral Diversificado


La característica definitoria de USDf radica en su estrategia flexible de aceptación de colateral. Los usuarios pueden acuñar USDf utilizando dos categorías principales de activos:

1) Colateral en Stablecoins: Incluye stablecoins de referencia como USDT, USDC y DAI. Dado que estos activos son estables en precio, normalmente permiten acuñar USDf en una proporción 1:1, ofreciendo a los usuarios un método de entrada simple y directo.

2) Colateral en Activos No Estables: Incluye BTC, ETH y altcoins seleccionadas. Estos activos requieren sobrecolateralización, con ratios de colateral ajustados dinámicamente en función de la volatilidad, la liquidez y el comportamiento del mercado. Por ejemplo, ETH puede requerir un ratio de colateral del 150%, mientras que altcoins altamente volátiles pueden requerir un 200% o más.

Esta estrategia de colateral diversificado no solo amplía la base potencial de usuarios de USDf, sino que también reduce el riesgo sistémico a través de la diversificación de activos.

3.2 Ajuste dinámico del ratio de colateral


Falcon Finance emplea un sistema inteligente de gestión de riesgos que ajusta dinámicamente los ratios de colateral en tiempo real según las condiciones del mercado. Los factores clave considerados incluyen:
  • Volatilidad histórica y actual del activo
  • Profundidad de liquidez dentro y fuera de la cadena
  • Apetito de riesgo a nivel de mercado y entorno macroeconómico
  • Exposición específica del protocolo y asignación de activos
A través de este mecanismo de ajuste adaptativo, USDf equilibra la seguridad con una eficiencia óptima del capital para los usuarios.

4. Diseño innovador de doble emisión de USDf


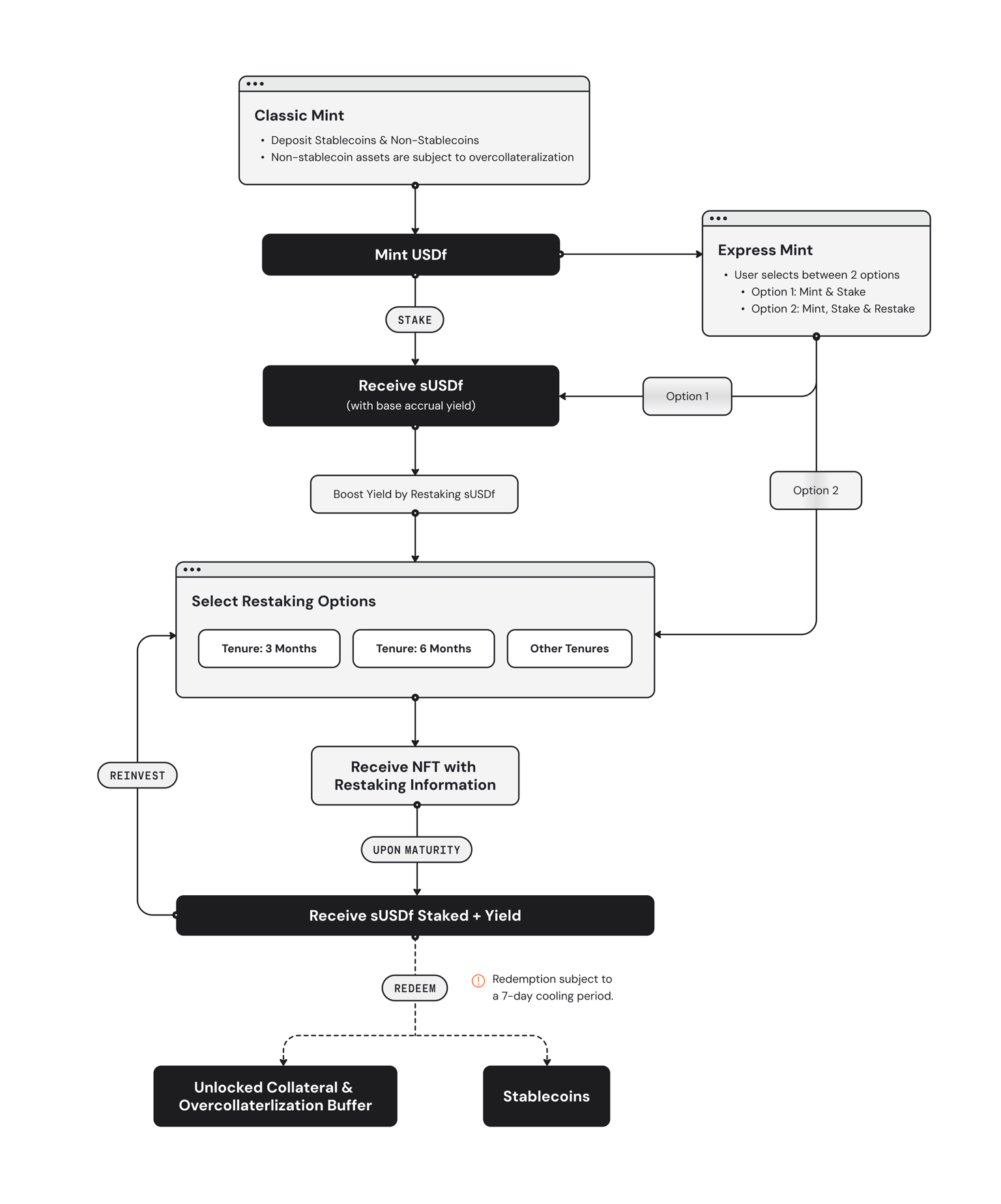
4.1 Emisión Clásica (Classic Mint)


La emisión clásica representa la forma más fundamental y directa de crear USDf. El proceso funciona de la siguiente manera:

Después de que los usuarios seleccionan los activos de colateral, el sistema determina automáticamente los parámetros de emisión en función del tipo de activo. Si se utilizan stablecoins, el USDf puede emitirse directamente en una proporción 1:1. Si se utilizan BTC, ETH u otros activos volátiles, se requiere sobrecolateralización.
Todo el proceso se ejecuta automáticamente mediante contratos inteligentes, garantizando equidad y transparencia sin intervención manual.


La ventaja de la Emisión Clásica radica en su simplicidad y previsibilidad. Los nuevos usuarios pueden comprenderla y utilizarla fácilmente, mientras que los usuarios con experiencia pueden ejecutarla de forma rápida, mejorando así la eficiencia del capital.

4.2 Emisión Innovadora (Innovative Mint)


La emisión innovadora permite a los usuarios acuñar USDf depositando activos no estables, mientras se limita su exposición a la posible apreciación de precios. El colateral se bloquea por un período fijo de 3 a 12 meses. Al momento de acuñar, los usuarios deben establecer los siguientes parámetros clave:
El colateral se supervisa durante todo el período de bloqueo. Dependiendo del movimiento de precios durante o al final del plazo, existen tres resultados posibles:

1) Si el precio del colateral cae por debajo del precio de liquidación en cualquier momento del plazo: El colateral será liquidado para proteger el protocolo. En este caso, el usuario pierde todos los derechos sobre el colateral original. Sin embargo, conserva el USDf acuñado inicialmente, que puede canjear por stablecoins compatibles como USDT o USDC.

2) Si el precio del colateral se mantiene entre el precio de liquidación y el precio de ejercicio (strike price) al final del plazo: El usuario puede devolver el USDf acuñado originalmente para recuperar en su totalidad su colateral. Esto le permite recuperar sus activos y, al mismo tiempo, haber disfrutado de la liquidez de USDf durante el plazo. Se otorga una ventana de 72 horas (a partir de la fecha de vencimiento) para retirar el colateral.

3) Si el precio del colateral sube por encima del precio de ejercicio al final del plazo: El colateral será cerrado y el usuario perderá todos los derechos sobre el activo original. En su lugar, el usuario recibe USDf adicional calculado como: (Precio de Ejercicio × Cantidad de Colateral) – USDf Acuñado. Este USDf adicional refleja el valor del colateral al nivel de precio de ejercicio acordado, bloqueando efectivamente la ganancia en forma de USDf.

4.3 Diferencias entre USDf y USDT


Comparación
USDT
USDf
Emisor
Tether (centralizado)
Falcon Finance (descentralizado)
Mecanismo de emisión
Respaldado 1:1 por reservas fiduciarias
Acuñación con sobrecolateralización
Tipos de garantías
Efectivo en dólares estadounidenses, bonos del Tesoro a corto plazo, activos financieros tradicionales
Múltiples criptoactivos (stablecoins + tokens principales)
Transparencia
Depende de auditorías de terceros y transparencia limitada
Completamente en cadena, altamente transparente
Riesgos principales
Centralización, riesgos regulatorios
Riesgo de contratos inteligentes, volatilidad de las garantías
Posición en el mercado
La stablecoin más grande por capitalización de mercado y la mayor liquidez
Relativamente nuevo, clasificado en el puesto #202
Ámbito de uso
Ampliamente aceptado en los mercados de criptomonedas globales
Principalmente dentro del ecosistema Falcon Finance
Mecanismo de rendimiento
Sin rendimiento nativo, requiere préstamo
Rendimientos de staking de hasta un 200% APY
Suministro circulante
Alrededor de $120 mil millones
Alrededor de $1.899 mil millones

5. Salvaguardas triples para la estabilidad del precio de USDf


5.1 Estrategia de mercado Delta-Neutral


Falcon Finance mantiene la paridad de USDf mediante una combinación de estrategias delta-neutrales y de mercado-neutral. Cuando los usuarios depositan colateral, el protocolo despliega los activos en plataformas centralizadas y descentralizadas, cubriéndose contra la volatilidad de precios.

Por ejemplo, si un usuario deposita 1 ETH (con un valor de $3,000), el protocolo puede abrir una posición corta de valor equivalente en el mercado de Futuros. Esto asegura que, independientemente del movimiento del precio de ETH, el valor en USD del colateral se mantenga estable, garantizando la estabilidad de USDf.

Esta estrategia, ampliamente probada en las finanzas tradicionales, es aplicada de manera innovadora en DeFi por Falcon Finance para lograr un aislamiento de riesgos efectivo.

5.2 Mecanismo de arbitraje entre mercados


Cuando USDf se desvía de su paridad de $1 en el mercado secundario, los arbitrajistas pueden obtener beneficios de formas que restauran el equilibrio:

Precio por encima de $1: Los arbitrajistas acuñan USDf a través del protocolo (costo = $1) y lo venden en el mercado a >$1, aumentando la oferta y empujando el precio hacia abajo.

Precio por debajo de $1: Los arbitrajistas compran USDf barato en el mercado y lo canjean por $1 en colateral, reduciendo la oferta y empujando el precio hacia arriba.

*BTN-Compra USDf&BTNURL=https://www.mexc.com/es/price/USDF*

5.3 Protección por liquidación


En condiciones extremas de mercado, si el valor del colateral cae bruscamente, el protocolo activa un mecanismo de liquidación. Cuando los ratios de colateral bajan por debajo del umbral establecido, los liquidadores pueden reembolsar parte o la totalidad de la deuda, recibiendo a cambio el colateral y una bonificación por liquidación. Esto asegura que USDf se mantenga totalmente respaldado incluso en eventos de cisne negro.

6. Generación y distribución de rendimientos de USDf


6.1 Token de rendimiento sUSDf


Los usuarios pueden hacer staking de USDf en el protocolo para obtener sUSDf (USDf generador de rendimiento). sUSDf es un token que acumula intereses, cuyo valor aumenta con el tiempo, reflejando los retornos acumulados.

sUSDf utiliza un mecanismo de rebase: el número de tokens mantenidos permanece constante, pero cada token gradualmente representa más USDf. Esto simplifica el tratamiento fiscal y asegura la capitalización automática de los rendimientos.

6.2 Estrategias de rendimiento multicapa


Falcon Finance ofrece múltiples niveles de rendimiento:

Rendimiento Clásico: El método más sencillo. Basta con hacer staking de USDf para obtener rendimientos estables anualizados. Las fuentes incluyen ingresos de la gestión del colateral y comisiones del protocolo.

Rendimiento Potenciado (Boosted Yield): Los usuarios pueden volver a hacer restake de sUSDf en estrategias de mayor riesgo y mayor recompensa, como provisión de liquidez o integraciones con protocolos de préstamos.

Estrategias Personalizadas: Los usuarios avanzados pueden combinar distintas estrategias para lograr un equilibrio óptimo entre riesgo y rentabilidad.


7. Integración del ecosistema de USDf y casos de uso


USDf está diseñado para integrarse sin fricciones en el ecosistema DeFi más amplio. Los usuarios pueden:
  • Proveer liquidez en DEX con USDf y ganar comisiones de trading.
  • Usar USDf como colateral en protocolos de préstamos para pedir prestados otros activos.
  • Participar en programas de gobernanza e incentivos en diversos protocolos DeFi utilizando USDf.
  • Utilizar USDf como una reserva de valor estable y medio de intercambio.
Falcon Finance también ha lanzado programas de incentivos complementarios, como el sistema de puntos Falcon Miles y airdrops del token FF, lo que aumenta aún más la participación de los usuarios.

*BTN-Trading del token FF&BTNURL=https://www.mexc.com/es/price/FF*

8. Gestión de riesgos de USDf


Aunque el diseño de USDf incorpora múltiples mecanismos de seguridad, los usuarios deben tener en cuenta los siguientes riesgos:

Riesgo de Contrato Inteligente: Aunque el protocolo ha sido auditado, pueden existir vulnerabilidades en el código. Falcon Finance ha establecido un fondo de seguros para cubrir posibles pérdidas, pero los usuarios deben asignar sus activos en función de su tolerancia individual al riesgo.

Riesgo de Mercado: En condiciones extremas de mercado, el sistema aún puede enfrentar presión incluso con las protecciones de liquidación. Los usuarios deben monitorear de cerca su ratio de colateral para evitar liquidaciones.

Riesgo Regulatorio: El panorama regulatorio para los activos sintéticos aún está en evolución, y cambios en las políticas futuras podrían impactar las operaciones de USDf.

USDf combina sobrecollateralización, un mecanismo de doble acuñación y estrategias delta-neutrales para ofrecer a los usuarios una stablecoin segura y flexible. Aunque aún existen desafíos, su diseño innovador y el énfasis en la gestión de riesgos posicionan a USDf como una pieza clave prometedora en el ecosistema DeFi. Para los usuarios que buscan rendimientos estables y eficiencia de capital, USDf representa una opción atractiva. A medida que el ecosistema DeFi madura y aumenta la participación institucional, USDf está preparado para convertirse en un puente importante entre las finanzas tradicionales y las finanzas descentralizadas.

Actualmente, MEXC está llevando a cabo un evento de USDf, ofreciendo múltiples beneficios a los usuarios: cero tarifas en el trading y depósitos/retiros de tokens FF y USDf, hasta un 200% APR al hacer staking de USDf, y la posibilidad para los nuevos usuarios que participen en trading Spot y Futuros de compartir un fondo de premios de $100,000 (50,000 USDf + 50,000 USDT).


Aviso legal: Esta información no constituye asesoramiento sobre inversión, impuestos, servicios legales, financieros, contables, consultoría ni ningún otro servicio relacionado, ni constituye asesoramiento para la compra, venta o tenencia de activos. MEXC Learn proporciona información únicamente como referencia y no constituye asesoramiento de inversión. Asegúrate de comprender plenamente los riesgos y sé precavido al invertir. MEXC no se responsabiliza de las decisiones de inversión de los usuarios.
Regístrate en MEXC
Regístrate y recibe hasta 10,000 USDT en bonos