TL;DR ویژگی های کلیدی USDf دلار ترکیبی USDf یک دلار ترکیبی (Synthetic Dollar) با پشتوانه مازاد وثیقه است که بر بستر اتریوم (Ethereum) راهاندازی شده و در حال حاضر حدود 1.899 میلیارد توکن در گردش دارد. TL;DR ویژگی های کلیدی USDf دلار ترکیبی USDf یک دلار ترکیبی (Synthetic Dollar) با پشتوانه مازاد وثیقه است که بر بستر اتریوم (Ethereum) راهاندازی شده و در حال حاضر حدود 1.899 میلیارد توکن در گردش دارد.
مرکز دانستنی ها/منطقه توکن محبوب/معرفی پروژه/دلار ترکیبی...con Finance

دلار ترکیبی USDf چیست؟ راهنمایی کوتاه درباره سازوکار نوآورانه استیبل‌ کوین Falcon Finance

مبتدی
4/9/2026MEXC
0m
Falcon Finance
USDF$0.9976-0.04%
4
4$0.01024-1.50%
CROSS
CROSS$0.09365-2.09%

TL;DR


ویژگی های کلیدی USDf
  • دلار ترکیبی USDf یک دلار ترکیبی (Synthetic Dollar) با پشتوانه مازاد وثیقه است که بر بستر اتریوم (Ethereum) راهاندازی شده و در حال حاضر حدود 1.899 میلیارد توکن در گردش دارد. رتبه بازار آن در میان داراییهای دیجیتال #202 است.
  • این استیبلکوین از ترکیبی از داراییهای استیبلکوین و غیر استیبلکوین بهعنوان وثیقه پشتیبانی میکند و با بهرهگیری از نسبت وثیقهگذاری پویا (Dynamic Collateral Ratio) امنیت سیستم را تضمین مینماید.
  • USDf از یک سازوکار دوگانه ضرب (Dual-Minting Mechanism) شامل مدل کلاسیک و مدل نوآورانه استفاده میکند تا پاسخگوی نیاز کاربران با سطوح متفاوت ریسکپذیری باشد.
  • ارزش USDf از طریق استراتژیهای دلتا-خنثی (Delta-Neutral Strategies) و مکانیسمهای آربیتراژ همواره با نسبت 1 به 1 به دلار آمریکا متصل (Pegged) باقی میماند.
  • کاربران با استیککردن USDf میتوانند توکنهای بازدهی sUSDf دریافت کرده و در برنامههای چندلایه کسب سود (Multi-Layered Yield Programs) مشارکت کنند.

1. دلار ترکیبی USDf (Falcon USD) چیست؟


دلار ترکیبی USDf استیبلکوین ترکیبی (Synthetic Dollar) با پشتوانه مازاد وثیقه است که توسط Falcon Finance معرفی شده است. کاربران میتوانند با سپردهگذاری داراییهای واجد شرایط، اقدام به ضرب (Mint) USDf کنند. این داراییهای وثیقهای شامل استیبلکوینها (مانند USDT، USDC و USDS) و همچنین داراییهای غیر استیبلکوین (مانند BTC، ETH و برخی آلتکوینهای منتخب) میشود.

چارچوب وثیقهگذاری مازاد (Overcollateralization Framework) تضمین میکند که ارزش وثیقه همواره بیش از ارزش USDf صادرشده باشد. این ساختار حتی در شرایط پرنوسان بازار نیز ثبات سیستم را حفظ میکند.

داراییهای وثیقهای که برای ضرب USDf استفاده میشوند، با بهرهگیری از استراتژیهای بازار خنثی (Market-Neutral Strategies) مدیریت میشوند. این رویکرد علاوه بر حفظ پشتیبانی کامل داراییها، اثرات نوسانات قیمتی جهتدار را به حداقل میرساند و قابلیت اتکای USDf را بهعنوان یک دلار ترکیبی با پشتوانه مازاد تقویت میکند.

شرکت Falcon Finance توسط Andrei Grachev، شریک مدیریتی در DWF Labs بنیانگذاری شده است و تاکنون توانسته سرمایهگذاری استراتژیک به ارزش 10 میلیون دلار از World Liberty Financial جذب کند.

2. جایگاه و چشم انداز USDf


دارایی های ترکیبی USDf محصول Falcon Finance را میتوان نسل جدیدی از داراییهای ترکیبی (Synthetic Assets) در دنیای دیفای دانست. این پروتکل با رویکرد وثیقهگذاری مازاد (Overcollateralization) طراحی شده تا به چالشهای استیبلکوینهای سنتی مانند ریسک تمرکزگرایی، بازدهی پایین و ابهامهای نظارتی پاسخی عملی ارائه دهد.

بر اساس آخرین دادههای منتشرشده در MEXC، توکن USDf در حال حاضر در رتبه #202 بازار قرار دارد و عرضه کل و در گردش آن برابر با 1,898,676,740.67 توکن است. این دارایی بر بستر اتریوم (Ethereum) صادر شده و تاکنون در تاریخ 30 مارس 2025 سقف قیمتی (All-Time High) خود را در سطح $1.024 و در تاریخ 8 جولای 2025 کف قیمتی (All-Time Low) خود را در سطح $0.909 تجربه کرده است. این دامنه نوسان محدود نشاندهنده کارآمدی طراحی سازوکار درونی USDf در حفظ ثبات ارزش است.


شرکت Falcon Finance با معرفی USDf، آن را نه صرفاً یک استیبلکوین، بلکه یک دارایی ترکیبی مبتنی بر چارچوب مدیریت ریسک در سطح نهادی (Institutional-Grade Risk Framework) معرفی میکند. این رویکرد بر شفافیت، پایداری و قابلیت اتکا تأکید دارد و موجب تمایز USDf از سایر پروژههای استیبلکوین در بازار شده است. در نتیجه، USDf میتواند بهعنوان یک معیار جدید برای استانداردسازی داراییهای ترکیبی در فضای دیفای عمل کند.


3. سازوکارهای اصلی وثیقهگذاری مازاد در USDf


3.1 چارچوب متنوع سازی وثیقه


یکی از ویژگیهای متمایز USDf در انعطافپذیری استراتژی پذیرش وثیقه آن نهفته است. کاربران میتوانند USDf را با استفاده از دو دسته اصلی دارایی ضرب (Mint) کنند:

1) وثیقه استیبلکوین ها شامل استیبلکوینهای اصلی مانند USDT، USDC و USDS. از آنجا که این داراییها دارای ثبات قیمتی هستند، معمولاً امکان ضرب USDf با نسبت 1:1 را فراهم میکنند. این ویژگی روشی ساده و مستقیم برای ورود کاربران به پروتکل محسوب میشود.

2) وثیقه داراییهای غیر استیبلکوین شامل BTC، ETH و برخی آلتکوینهای منتخب. این دسته از داراییها نیازمند وثیقهگذاری مازاد هستند و نسبت وثیقه (Collateral Ratio) آنها بهصورت پویا بر اساس نوسان قیمتی، نقدینگی و رفتار بازار تنظیم میشود. برای نمونه، وثیقهگذاری ETH ممکن است به 150% نیاز داشته باشد، در حالی که آلتکوینهای پرنوسان به 200% یا بیشتر وثیقه نیازمند باشند.

3.2 تنظیم پویا و هوشمند نسبت وثیقه


پروتکل Falcon Finance از یک سیستم مدیریت ریسک هوشمند بهره میگیرد که نسبتهای وثیقه را در زمان واقعی (Real-Time) و متناسب با شرایط بازار بهروزرسانی میکند. عوامل کلیدی که در این سازوکار لحاظ میشوند عبارتاند از:
  • نوسان تاریخی و جاری هر دارایی
  • عمق نقدینگی درونزنجیرهای (On-chain) و برونزنجیرهای (Off-chain)
  • سطح ریسکپذیری بازار و شرایط کلان اقتصادی
  • میزان ریسک انباشته پروتکل و تخصیص داراییها
از طریق این مکانیسم تنظیم تطبیقی (Adaptive Adjustment Mechanism)، USDf موفق میشود میان ایمنی سیستم و کارایی سرمایه (Capital Efficiency) برای کاربران تعادل ایجاد کند.

4. طراحی نوآورانه دوگانه سازی ضرب (Dual-Minting) در USDf


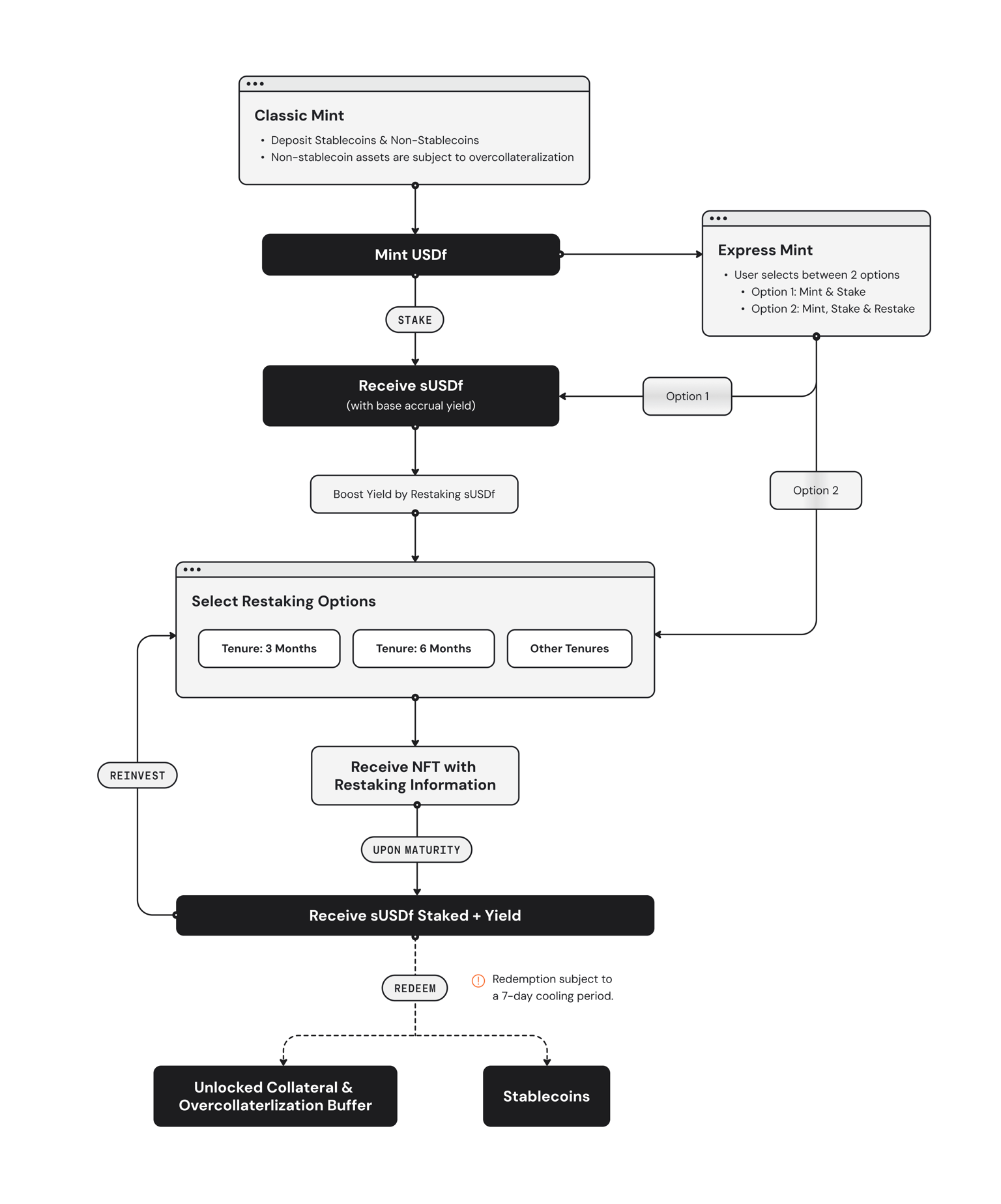
4.1 ضرب کلاسیک (Classic Mint)


ضرب کلاسیک سادهترین و بنیادیترین روش ایجاد USDf است. روند کار به این صورت است:
پس از انتخاب دارایی وثیقه توسط کاربر، سیستم بهطور خودکار پارامترهای ضرب را بر اساس نوع دارایی تعیین میکند. اگر استیبلکوینها بهعنوان وثیقه انتخاب شوند، USDf بهطور مستقیم و با نسبت ۱:۱ ضرب میشود. اما در صورتی که داراییهای پرنوسان مانند BTC، ETH یا سایر توکنها استفاده شوند، نیاز به وثیقهگذاری مازاد وجود دارد. تمام فرآیند از طریق قراردادهای هوشمند (Smart Contracts) اجرا میشود که شفافیت، عدالت و حذف مداخله انسانی را تضمین میکند.


مزیت اصلی ضرب کلاسیک در سادگی و پیشبینیپذیری آن است. کاربران تازهوارد بهراحتی میتوانند از آن استفاده کنند و کاربران حرفهای نیز قادرند سریعتر و کاراتر اقدام به ضرب کنند، که این موضوع موجب افزایش کارایی سرمایه (Capital Efficiency) میشود.

4.2 ضرب نوآورانه (Innovative Mint)


ضرب نوآورانه به کاربران امکان میدهد با سپردهگذاری داراییهای غیر استیبلکوین، USDf ضرب کنند، اما در عین حال ریسک قرار گرفتن در معرض رشد قیمتی دارایی را محدود نمایند. در این روش، وثیقه برای مدت 3 تا 12 ماه قفل میشود و کاربر باید در زمان ضرب، پارامترهای کلیدی مورد نیاز را تعیین کند.
طی این دوره، وثیقه بهطور کامل رصد میشود و بسته به تغییرات قیمتی در طول دوره یا در سررسید، سه حالت ممکن است رخ دهد:

کاهش قیمت زیر سطح لیکوییدیشن: اگر قیمت دارایی وثیقه در هر زمانی طی دوره کمتر از سطح لیکوییدیشن شود، وثیقه لیکویید میشود تا از پروتکل حفاظت گردد. در این حالت، کاربر حق مالکیت وثیقه را از دست میدهد اما USDf ضربشده اولیه نزد او باقی میماند و میتواند آن را به استیبلکوینهای پشتیبانیشده مانند USDT یا USDC تبدیل کند.

حفظ قیمت بین لیکوییدیشن و استرایک تا پایان دوره: کاربر میتواند با بازگرداندن USDf ضربشده، وثیقه خود را بهطور کامل پس بگیرد. بدین ترتیب، هم دارایی اصلی خود را بازیابی کرده و هم از نقدشوندگی USDf در طول دوره بهرهمند شده است. یک بازه 72 ساعته پس از سررسید برای برداشت وثیقه در نظر گرفته میشود.
افزایش قیمت بالاتر از استرایک در پایان دوره: در این شرایط، وثیقه بسته (Closed Out) میشود و کاربر حق مالکیت دارایی اولیه را از دست میدهد. در عوض، کاربر USDf اضافی دریافت میکند که بهصورت زیر محاسبه میشود: (قیمت اعمال × مبلغ وثیقه) – USDf ضرب شده
این مقدار نشاندهنده ارزش وثیقه در سطح استرایک بوده و عملاً سود حاصل از رشد قیمت در قالب USDf تثبیت میشود.

4.3 مقایسه USDf و USDT


ویژگی
USDT
USDf
ناشر
Tether (متمرکز)
Falcon Finance (غیرمتمرکز)
سازوکار انتشار
پشتیبانی ۱:۱ با ذخایر فیات
ضرب با وثیقهگذاری مازاد
انواع وثیقه
دلار نقدی، اوراق خزانه کوتاهمدت، داراییهای مالی سنتی
ترکیبی از رمزارزها (استیبلکوینها + توکنهای اصلی)
شفافیت
مبتنی بر حسابرسی شخص ثالث، شفافیت محدود
کاملاً آنچین و شفافیت بالا
ریسک های اصلی
تمرکزگرایی، ریسکهای نظارتی
ریسک قرارداد هوشمند، نوسان وثیقه
جایگاه در بازار
بزرگترین استیبلکوین با بیشترین نقدینگی
پروژهای جدید، رتبه #202
حوزه کاربرد
پذیرش گسترده در بازارهای جهانی
عمدتاً در اکوسیستم Falcon Finance
سازوکار بازدهی
بدون بازده ذاتی، نیازمند وامدهی
بازدهی از طریق استیکینگ تا 200% APY
عرضه در گردش
حدود $120B
حدود 1.899B$

5. سه لایه حفاظتی برای ثبات قیمتی USDf


5.1 استراتژی دلتا-خنثی (Delta-Neutral Market Strategy)


پلتفرم Falcon Finance ثبات قیمتی USDf را از طریق ترکیبی از استراتژیهای دلتا-خنثی و بازار خنثی تضمین میکند. در این مدل، زمانی که کاربر دارایی وثیقه سپردهگذاری میکند، پروتکل داراییها را در بازارهای متمرکز و غیرمتمرکز مستقر کرده و با اتخاذ موقعیتهای پوششی (Hedging) در برابر نوسانات قیمتی محافظت میکند.

بهعنوان مثال، اگر کاربری ۱ ETH به ارزش 3,000$ سپردهگذاری کند، پروتکل ممکن است در بازار فیوچرز یک موقعیت فروش (Short Position) معادل با همان ارزش باز کند. به این ترتیب، صرفنظر از تغییرات قیمت ETH، ارزش دلاری وثیقه پایدار باقی مانده و ثبات USDf حفظ میشود.

این استراتژی که در مالی سنتی (TradFi) بهطور گسترده آزموده شده است، توسط Falcon Finance بهطور نوآورانه در دیفای (DeFi) بهکار گرفته شده تا جداسازی ریسک به شکلی کارآمد محقق شود.

5.2 سازوکار آربیتراژ میانبازاری (Cross-Market Arbitrage Mechanism)


هرگاه قیمت USDf در بازار ثانویه از نسبت ۱ دلار انحراف پیدا کند، آربیتراژورها با کسب سود به بازگرداندن تعادل کمک میکنند:

  • قیمت بالاتر از $1: آربیتراژورها USDf را از طریق پروتکل با هزینه ثابت $1 ضرب کرده و در بازار ثانویه با قیمت بالاتر از $1 میفروشند. این فرآیند عرضه را افزایش داده و قیمت را به سمت پایین بازمیگرداند.

  • قیمت پایینتر از $1: آربیتراژورها USDf را با قیمت ارزانتر در بازار خریداری کرده و آن را با $1 ارزش وثیقه بازخرید میکنند. این امر عرضه را کاهش داده و قیمت را به سمت بالا اصلاح میکند.


5.3 سازوکار حفاظت از لیکوییدیشن (Liquidation Protection)


در شرایط بحرانی بازار، اگر ارزش وثیقه بهشدت افت کند، پروتکل بهطور خودکار مکانیزم لیکوییدیشن را فعال میکند. در این حالت، اگر نسبت وثیقه به زیر سطح تعیینشده سقوط کند، لیکوییدیتورها میتوانند بخشی یا کل بدهی را بازپرداخت کرده و در مقابل، دارایی وثیقه بههمراه پاداش لیکوییدیشن دریافت کنند.
این مکانیزم تضمین میکند که حتی در رخدادهای غیرقابل پیشبینی و شدید بازار (Black Swan Events)، پشتوانه USDf بهطور کامل حفظ شود و ثبات سیستم به خطر نیفتد.

6. سازوکار ایجاد و توزیع بازدهی در USDf


6.1 توکن بازدهی sUSDf


کاربران میتوانند با استیککردن USDf در پروتکل، توکن بازدهیزا به نام sUSDf دریافت کنند. این توکن نوعی دارایی بهرهدار (Yield-Bearing Token) است که ارزش آن بهمرور زمان افزایش یافته و بازدهی انباشته را منعکس میکند.

مدل sUSDf از یک سازوکار Rebase استفاده میکند: تعداد توکنهای در اختیار کاربر ثابت باقی میماند، اما هر توکن بهتدریج نماینده مقدار بیشتری از USDf میشود. این طراحی نهتنها فرایند محاسبه مالیات را سادهتر میسازد، بلکه باعث میشود بازدهی بهطور خودکار ترکیبشونده (Auto-Compounding) محقق گردد.

6.2 استراتژی های چندلایه بازدهی


پروتکل Falcon Finance سه لایه اصلی برای کسب بازدهی ارائه میدهد:
  • بازدهی کلاسیک (Classic Yield) سادهترین روش است: کافی است کاربران USDf خود را استیک کنند تا بازدهی سالانهای پایدار دریافت نمایند. منابع این بازدهی شامل درآمد حاصل از مدیریت وثیقه و کارمزدهای پروتکل است.
  • بازدهی تقویتی (Boosted Yield) کاربران میتوانند توکنهای sUSDf خود را مجدداً استیک کرده و وارد استراتژیهای پرریسکتر اما پربازدهتر شوند؛ مانند تأمین نقدینگی (Liquidity Provision) یا ادغام با پروتکلهای وامدهی (Lending Integrations).
  • استراتژیهای سفارشی (Custom Strategies) کاربران حرفهای میتوانند ترکیبی از لایههای مختلف بازدهی را متناسب با پروفایل ریسک-بازده خود طراحی کنند. این انعطافپذیری، امکان بهینهسازی بازدهی با توجه به شرایط بازار و میزان ریسکپذیری سرمایهگذار را فراهم میسازد.


7. یکپارچگی USDf در اکوسیستم دیفای و کاربردهای آن


پروتکل USDf بهگونهای طراحی شده که بهصورت روان و بیدردسر در اکوسیستم گسترده دیفای ادغام شود و قابلیت استفاده متنوعی در اختیار کاربران قرار دهد. برخی از مهمترین کاربردهای آن عبارتاند از:

  • تأمین نقدینگی در صرافیهای غیرمتمرکز (DEXs): کاربران میتوانند USDf را به استخرهای نقدینگی تزریق کرده و از محل کارمزدهای معاملاتی کسب درآمد کنند.
  • وثیقه در پروتکلهای وامدهی: USDf میتواند بهعنوان وثیقه در پروتکلهای وامدهی استفاده شود و به کاربران امکان دهد در برابر داراییهای خود، سایر رمزارزها را وام بگیرند.
  • مشارکت در حاکمیت و برنامههای انگیزشی دیفای: کاربران میتوانند از USDf برای رأیدهی، مشارکت در تصمیمگیریهای پروتکلی و بهرهمندی از مشوقها در پروژههای مختلف استفاده کنند.
  • ذخیره پایدار ارزش و ابزار مبادله: USDf بهعنوان یک استیبلکوین با پشتوانه مازاد، امکان حفظ ارزش و تسهیل مبادلات را در فضای پرنوسان رمزارزها فراهم میکند.
علاوه بر این، Falcon Finance برای افزایش تعامل کاربران، برنامههای مشوق مکملی راهاندازی کرده است؛ از جمله:
  • سیستم امتیازدهی Falcon Miles که مشارکت فعال کاربران را پاداش میدهد.
  • ایردراپ توکن FF که به تقویت انگیزه و مشارکت بلندمدت کاربران در اکوسیستم کمک میکند.


8. مدیریت ریسک USDf


اگرچه طراحی USDf شامل چندین لایه امنیتی است، کاربران باید نسبت به ریسکهای زیر آگاه باشند:
  • ریسک قرارداد هوشمند: با وجود انجام حسابرسیهای امنیتی، احتمال وجود آسیبپذیریهای کدنویسی همچنان باقی است. Falcon Finance یک صندوق بیمه برای پوشش زیانهای احتمالی ایجاد کرده است؛ با این حال، توصیه میشود کاربران داراییهای خود را بر اساس سطح تحمل ریسک فردی تخصیص دهند.

  • ریسک بازار: حتی با وجود سازوکارهای محافظت از لیکوییدیشن، در شرایط بحرانی و پرنوسان بازار، سیستم ممکن است تحت فشار قرار گیرد. بنابراین، نظارت دقیق کاربران بر نسبت وثیقه (Collateral Ratio) برای جلوگیری از لیکوییدیشن ضروری است.

  • ریسک نظارتی: چارچوبهای قانونی داراییهای ترکیبی (Synthetic Assets) همچنان در حال شکلگیری است و تغییرات احتمالی در سیاستهای نظارتی میتواند بر عملکرد USDf تأثیرگذار باشد.

پروتکل USDf با بهرهگیری از وثیقهگذاری مازاد (Over-Collateralization)، مکانیزم دوگانهسازی ضرب (Dual-Minting) و استراتژیهای دلتا-خنثی (Delta-Neutral)، راهکاری برای ایجاد یک استیبلکوین ایمن و منعطف فراهم کرده است.
اگرچه چالشهایی همچنان وجود دارد، اما طراحی مکانیزمی نوآورانه و تأکید ویژه بر مدیریت ریسک، جایگاه USDf را بهعنوان یکی از زیرساختهای کلیدی و آیندهدار در اکوسیستم دیفای تثبیت میکند. برای سرمایهگذارانی که به دنبال بازدهی پایدار و کارایی سرمایه (Capital Efficiency) هستند، USDf گزینهای جذاب محسوب میشود. با بلوغ روزافزون دیفای و افزایش مشارکت نهادی، USDf میتواند به پلی مؤثر میان مالی سنتی (TradFi) و مالی غیرمتمرکز (DeFi) بدل گردد.

در حال حاضر صرافی MEXC یک رویداد اختصاصی برای USDf برگزار میکند که مزایای متعددی را در اختیار کاربران قرار میدهد:
  • معافیت کامل از کارمزد برای معاملات، واریز و برداشت توکنهای FF و USDf
  • دریافت بازدهی تا 200% APR از طریق استیککردن USDf
  • امکان مشارکت کاربران جدید در معاملات Spot و Futures و تقسیم جایزهای به ارزش $100,000 (شامل 50,000 USDf + 50,000 USDT)
برای جزئیات بیشتر، به صفحه رویداد در MEXC مراجعه کنید.


سلب مسئولیت
اطلاعات ارائه شده در این متن به هیچ عنوان شامل مشاوره سرمایه گذاری، مالیاتی، حقوقی، حسابداری یا خدمات مشاورهای مشابه نیست و همچنین نباید بهعنوان توصیهای برای خرید، فروش یا نگهداری هرگونه دارایی تلقی شود. بخش MEXC Learn صرفاً با هدف ارائه اطلاعات مرجع منتشر میشود و بههیچوجه ماهیت مشاوره سرمایهگذاری ندارد. کاربران باید پیش از هرگونه اقدام سرمایهگذاری، نسبت به درک کامل ریسکهای موجود اطمینان حاصل کرده و با احتیاط کامل تصمیمگیری نمایند. پلتفرم MEXC هیچگونه مسئولیتی در قبال تصمیمات سرمایهگذاری کاربران بر عهده نخواهد داشت.

فرصت‌ های بازار
لوگو Falcon Finance
Falcon Finance قیمت لحظه ای(USDF)
$0.9976
$0.9976$0.9976
+0.01%
USD
نمودار قیمت لحظه ای Falcon Finance (USDF)

مقالات پرطرفدار

بیشتر ببینید
ارتقای برند MEXC: بازتعریف استاندارد جهانی معاملات پرسرعت از طریق تحول در موتور معاملاتی و نقدشوندگی سطح برتر

ارتقای برند MEXC: بازتعریف استاندارد جهانی معاملات پرسرعت از طریق تحول در موتور معاملاتی و نقدشوندگی سطح برتر

نگاه کلی در تاریخ 8 آوریل 2026، صرافی MEXC به عنوان یکی از پلتفرم های پیشرو جهانی در حوزه معاملات دارایی های دیجیتال، به طور رسمی هشتمین سالگرد تأسیس خود را هم زمان با یک بازآفرینی جامع برند جشن

گزارش عملیاتی هفتگی MEXC (۱۹ تا ۲۵ فروردین): حجم معاملات فیوچرز هفتگی از ۲۵۳.۴ میلیارد USDT فراتر رفت و ۲۱۲٪ نسبت به هفته قبل افزایش یافت!

گزارش عملیاتی هفتگی MEXC (۱۹ تا ۲۵ فروردین): حجم معاملات فیوچرز هفتگی از ۲۵۳.۴ میلیارد USDT فراتر رفت و ۲۱۲٪ نسبت به هفته قبل افزایش یافت!

لیست جدید · گینرها · بررسی دادههای معاملات اسپات و فیوچرز دائمی دوره آمار: 1405/01/19 تا 1405/01/25 زمان انتشار: هر پنجشنبه منبع داده: پلتفرم MEXC، Coingecko هفته گذشته، پسلرزههای «تعرفههای متقابل

سوالات متداول مرتبط با حساب کاربری

سوالات متداول مرتبط با حساب کاربری

1.ورود به حساب 1.1 جلسه فعال با دسترسی نداشتن به عوامل امنیتی (شماره تلفن یا ایمیل) در وب: در صفحه اصلی، روی آیکون پروفایل در بالا سمت راست کلیک کنید و وارد بخش «امنیت» شوید. در قسمت تأیید موبایل یا ت

نحوه شناسایی کلاهبرداری های پیامکی

نحوه شناسایی کلاهبرداری های پیامکی

فیشینگ پیامکی (SMS Phishing) فعالیتهای متقلبانه ای هستند که از SMS (سرویس پیام کوتاه) بهعنوان وسیلهای برای سرقت اطلاعات حساس کاربران (مانند کلیدهای خصوصی کیف پول، اعتبارنامههای ورود به سیستم) استفاده

اخبار پرطرفدار

بیشتر ببینید
فالکون فایننس 2.1 میلیارد دلار USDf دلار مصنوعی را در شبکه Base مستقر می‌کند

فالکون فایننس 2.1 میلیارد دلار USDf دلار مصنوعی را در شبکه Base مستقر می‌کند

Falcon Finance استقرار USDf، دلار مصنوعی چند دارایی ۲.۱ میلیارد دلاری خود را در شبکه لایه ۲ Base با پشتیبانی Coinbase اعلام کرد و یک "جهانی

بوستون ساینتیفیک (BSX) به پایین‌ترین سطح ۵۲ هفته‌ای سقوط می‌کند؛ وال استریت پیش‌بینی‌ها را پیش از اعلام درآمد تعدیل می‌کند

بوستون ساینتیفیک (BSX) به پایین‌ترین سطح ۵۲ هفته‌ای سقوط می‌کند؛ وال استریت پیش‌بینی‌ها را پیش از اعلام درآمد تعدیل می‌کند

بوستون ساینتیفیک (BSX) با کاهش ۳۶ درصدی از ابتدای سال تا کنون به ۶۰.۵۴ دلار رسیده است، زیرا تحلیلگران اهداف قیمتی خود را پیش از اعلام درآمدهای سهماهه اول کاهش میدهند. با وجود این کاهشها، شرکتها رتبهبن

پرچم نزولی Bitcoin دام را می‌تراشد در حالی که آلتکوین‌ها در خطر سقوط ۵۰٪ هستند

پرچم نزولی Bitcoin دام را می‌تراشد در حالی که آلتکوین‌ها در خطر سقوط ۵۰٪ هستند

پست پرچم نزولی ارز دیجیتال بیت کوین کنترل را محکمتر میکند زیرا آلتکوینها با ریسک سقوط ۵۰٪ مواجهند، اول در Coinpedia Fintech News منتشر شد. ارز دیجیتال بیت کوین شکست نمیخورد. در حال توقف و کند شدن است

در درون معماری پنهان شبکه Pi: ماتریس ۷ لایه‌ای که می‌تواند دارایی‌های واقعی را به نقدینگی Web3 تبدیل کند

در درون معماری پنهان شبکه Pi: ماتریس ۷ لایه‌ای که می‌تواند دارایی‌های واقعی را به نقدینگی Web3 تبدیل کند

شبکه Pi معماری پیشرفتهای برای یکپارچهسازی داراییهای دنیای واقعی و نقدینگی Web3 بررسی میکند؛ تکامل اکوسیستم توکنیزه شده کریپتو، Coin، PiCoin و Web3

مقالات مرتبط

بیشتر ببینید
پروتکل Binder (Binder) چیست؟

پروتکل Binder (Binder) چیست؟

نکات کلیدی پروتکل Binder یک پروتکل غیرمتمرکز نوآورانه است که عناصر مختلف درون اکوسیستم بلاک چین را از طریق مکانیزمهای منحصر به فرد متصل و پیوند میدهدBinder (BINDER) به عنوان توکن بومی پروتکل عمل میکند

ریلز (RLS) چیست؟ معرفی کامل بلاک چین برای بانک‌ها

ریلز (RLS) چیست؟ معرفی کامل بلاک چین برای بانک‌ها

نکات کلیدی۱) ریلز یک بلاک چین ساخته شده به طور خاص برای بانکها و موسسات مالی است، که خدمات مالی درون زنجیره ای مطابق با قوانین، خصوصی و مقیاسپذیر را فراهم میکند.۲) این سیستم امور مالی سنتی و امور مالی

VOOI (VOOI) چیست؟ تجمیع‌کننده صرافی غیر متمرکز دائمی بدون نگهداشت توضیح داده شد

VOOI (VOOI) چیست؟ تجمیع‌کننده صرافی غیر متمرکز دائمی بدون نگهداشت توضیح داده شد

نکات کلیدی1) VOOI یک تجمیع کننده صرافی غیر متمرکز دائمی غیر حضانتی است که معاملات را در چندین صرافی غیر متمرکز بدون نگهداری وجوه کاربر مسیریابی می کنند.2) این پلتفرم از انتزاع زنجیره ای و اجرای مبتنی

پروتکلی پیشرو در زمینه استیک مجدد اتریوم که بیش از 400 بلاک‌ چین را به هم متصل می‌کند، ether.fi است.

پروتکلی پیشرو در زمینه استیک مجدد اتریوم که بیش از 400 بلاک‌ چین را به هم متصل می‌کند، ether.fi است.

TL;DRether.fi به عنوان یک پلتفرم استیکینگ مجدد غیر متمرکز برتر در اکوسیستم اتریوم شناخته میشود که به کاربران امکان استیک کردن ETH، BTC و استیبل کوینها را برای بازدههای مداوم فراهم میکند.ETHFI به عنوان

در MEXC ثبت نام کنید
ثبت نام کنید و تا 10,000 USDT پاداش دریافت کنید

محبوب ترین ها

محبوب ترین ارزهای دیجیتالی که در حال حاضر توجه بازار را به خود جلب کرده اند