TL;DR USDf est un dollar synthétique surcollatéralisé construit sur Ethereum, avec une offre en circulation actuelle d'environ 1,899 milliard et un classement de marché #202. USDf accepte à la fois deTL;DR USDf est un dollar synthétique surcollatéralisé construit sur Ethereum, avec une offre en circulation actuelle d'environ 1,899 milliard et un classement de marché #202. USDf accepte à la fois de
Apprentissage/Zone des tokens tendance/Présentation du projet/Qu'est-ce q...con Finance

Qu'est-ce que l'USDf ? Guide rapide du mécanisme innovant de stablecoin de Falcon Finance

Débutant
9 avril 2026MEXC
0m
Falcon Finance
USDF$0.996-0.04%
MemeCore
M$4.29236-4.25%
4
4$0.010543-4.25%

TL;DR


  • USDf est un dollar synthétique surcollatéralisé construit sur Ethereum, avec une offre en circulation actuelle d'environ 1,899 milliard et un classement de marché #202.
  • USDf accepte à la fois des actifs stables et non stables comme collatéral, avec un ratio de collatéral dynamique pour assurer la sécurité du système.
  • USDf adopte un mécanisme de double émission (classique et innovant) afin de répondre aux préférences de risque des différents utilisateurs.
  • USDf maintient une parité 1:1 avec le dollar américain grâce à des stratégies delta-neutres et à des mécanismes d'arbitrage.
  • En stakant de l'USDf, les utilisateurs peuvent obtenir des tokens de rendement sUSDf et participer à des programmes de rendement à plusieurs niveaux.

1. Qu'est-ce que l'USDf (Falcon USD) ?


USDf est le dollar synthétique surcollatéralisé de Falcon Finance. Les utilisateurs peuvent émettre (mint) de l'USDf en déposant des actifs collatéraux éligibles, comprenant aussi bien des stablecoins (comme USDT, USDC et USDS) que des actifs non stables (comme BTC, ETH et certains altcoins sélectionnés). Le cadre de surcollatéralisation garantit que la valeur du collatéral dépasse toujours la valeur émise de l'USDf, maintenant ainsi la stabilité quelles que soient les conditions de marché.

Le collatéral utilisé pour émettre l'USDf est géré au moyen de stratégies neutres vis-à-vis du marché. Cette approche permet de conserver des actifs entièrement garantis tout en minimisant l'impact de la volatilité directionnelle des prix, renforçant ainsi la fiabilité de l'USDf en tant que dollar synthétique surcollatéralisé.

Note : Falcon Finance a été fondé par Andrei Grachev, associé chez DWF Labs, et a obtenu un investissement stratégique de 10 millions de dollars de World Liberty Financial.

2. Positionnement et vision de l'USDf


L'USDf de Falcon Finance incarne une nouvelle génération d'actifs synthétiques dans la DeFi. En tant que dollar synthétique surcollatéralisé, il cherche à répondre aux limites des stablecoins traditionnels, notamment les risques de centralisation, les rendements faibles et l'incertitude réglementaire.

D'après les dernières données de MEXC, l'USDf se classe actuellement #202 sur le marché crypto, avec une offre totale et en circulation de 1 898 676 740,67 tokens. L'USDf est émis sur Ethereum, a atteint un plus haut historique de 1,024 $ le 30 mars 2025, et un plus bas historique de 0,909 $ le 8 juillet 2025. Cette fourchette relativement étroite illustre l'efficacité du mécanisme sous-jacent.


Falcon Finance positionne l'USDf comme un actif synthétique construit sur un cadre de gestion des risques de niveau institutionnel, en mettant l'accent sur la transparence et la durabilité. Cette approche le distingue des autres projets de stablecoins et fixe un nouveau standard dans l'écosystème de la finance décentralisée.



3. Mécanismes clés de la surcollatéralisation de l'USDf


3.1 Cadre de collatéral diversifié


La caractéristique principale de l'USDf réside dans sa stratégie flexible d'acceptation des collatéraux. Les utilisateurs peuvent émettre des USDf en déposant deux grandes catégories d'actifs :

1) Collatéraux en stablecoins : incluent les stablecoins majeurs tels que USDT, USDC et USDS. Leur stabilité de prix permet en général une frappe d'USDf à un ratio 1:1, offrant une méthode simple et directe pour entrer dans le protocole.

2) Collatéraux en actifs non stables : incluent BTC, ETH et certaines altcoins. Ces actifs exigent une surcollatéralisation, avec des ratios ajustés dynamiquement selon leur volatilité, leur liquidité et leur comportement de marché. Par exemple, l'ETH peut nécessiter un ratio de 150 %, tandis que des altcoins plus volatiles peuvent exiger 200 % ou plus.

Cette approche diversifiée élargit la base d'utilisateurs potentiels de l'USDf tout en réduisant les risques systémiques grâce à la diversification des actifs.

3.2 Ajustement dynamique du ratio de collatéral


Falcon Finance intègre un système intelligent de gestion du risque, qui ajuste en temps réel les ratios de collatéral en fonction des conditions de marché. Les principaux facteurs pris en compte incluent :
  • La volatilité historique et actuelle de l'actif
  • La profondeur de liquidité, on-chain et off-chain
  • L'appétit au risque du marché et l'environnement macroéconomique
  • L'exposition spécifique du protocole et son allocation d'actifs
Grâce à ce mécanisme d'ajustement adaptatif, l'USDf parvient à concilier sécurité et efficacité optimale du capital pour ses utilisateurs.

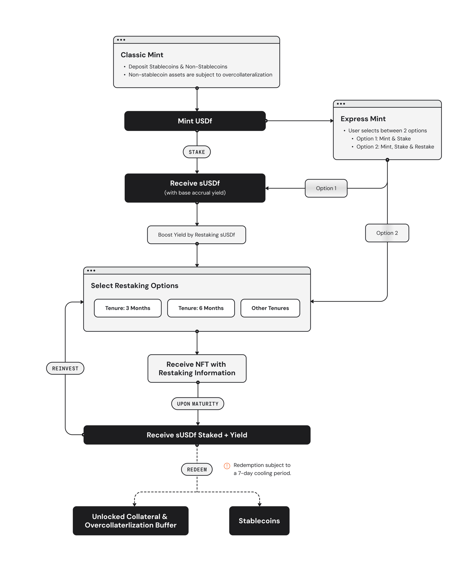
4. Conception innovante du double mécanisme d'émission de l'USDf


4.1 Émission classique


L'émission classique représente la méthode la plus fondamentale et la plus simple pour créer de l'USDf. Le processus fonctionne comme suit :

Après avoir sélectionné les actifs en collatéral, le système détermine automatiquement les paramètres d'émission selon le type d'actif. Si des stablecoins sont utilisés, l'USDf peut être émis directement à un ratio 1:1. Si des actifs volatils tels que BTC, ETH ou certaines altcoins sont utilisés, une surcollatéralisation est exigée. Tout le processus est exécuté automatiquement via des contrats intelligents, garantissant équité et transparence sans intervention manuelle.


L'avantage de l'émission classique réside dans sa simplicité et sa prévisibilité. Les nouveaux utilisateurs peuvent facilement la comprendre et l'utiliser, tandis que les utilisateurs expérimentés peuvent exécuter rapidement leurs opérations, améliorant ainsi leur efficacité du capital.

4.2 Émission innovante


L'émission innovante permet aux utilisateurs d'émettre de l'USDf en déposant des actifs non stables tout en limitant leur exposition à une éventuelle appréciation du prix. Le collatéral est bloqué pour une durée fixe comprise entre trois et douze mois. Au moment de l'émission, l'utilisateur doit définir certains paramètres clés.

Pendant toute la période de blocage, le collatéral est surveillé et, selon l'évolution du prix durant ou à la fin de la période, trois résultats sont possibles.

1) Si le prix du collatéral tombe sous le prix de liquidation à tout moment de la période, le collatéral est liquidé pour protéger le protocole. L'utilisateur perd alors tout droit sur son collatéral initial, mais conserve les USDf émis initialement, qui peuvent être échangés contre des stablecoins pris en charge tels que l'USDT ou l'USDC.

2) Si le prix du collatéral reste entre le prix de liquidation et le prix d'exercice à la fin de la période, l'utilisateur peut restituer les USDf émis pour récupérer son collatéral en totalité. Il peut ainsi regagner ses actifs tout en ayant bénéficié de la liquidité offerte par l'USDf pendant la période. Une fenêtre de soixante-douze heures, à compter de l'échéance, est prévue pour retirer le collatéral.

3) Enfin, si le prix du collatéral dépasse le prix d'exercice à la fin de la période, le collatéral est clôturé et l'utilisateur perd ses droits sur l'actif initial. En contrepartie, il reçoit des USDf supplémentaires, calculés selon la formule (Prix d'exercice × Montant du collatéral) – USDf émis. Ces USDf additionnels reflètent la valeur du collatéral au niveau convenu du strike, transformant ainsi la hausse potentielle en USDf.

4.3 Différences entre l'USDf et l'USDT


ComparaisonUSDTUSDf
ÉmetteurTether (centralisé)Falcon Finance (décentralisé)
Mécanisme d'émissionAdossé 1:1 à des réserves fiduciairesÉmission surcollatéralisée
Types de collatérauxDollars US, bons du Trésor à court terme, actifs financiers traditionnelsMultiples actifs crypto (stablecoins + tokens majeurs)
TransparenceDépend d'audits tiers, transparence limitéeEntièrement on-chain, très transparent
Principaux risquesCentralisation, risques réglementairesRisque lié aux contrats intelligents, volatilité des collatéraux
Position sur le marchéPlus grand stablecoin par capitalisation, liquidité la plus élevéeRelativement nouveau, classé n°202
Champ d'utilisationLargement accepté sur les marchés crypto mondiauxPrincipalement dans l'écosystème Falcon Finance
Mécanisme de rendementPas de rendement natif, nécessite le prêtRendement via staking jusqu'à 200 % APY
Offre en circulationEnviron 120 milliards USDEnviron 1,899 milliard USD

5. Triple garantie pour la stabilité du prix de l'USDf


5.1 Stratégie de marché delta-neutre


Falcon Finance maintient l'ancrage de l'USDf grâce à une combinaison de stratégies delta-neutres et neutres au marché. Lorsqu'un utilisateur dépose du collatéral, le protocole déploie les actifs sur des plateformes centralisées et décentralisées afin de se couvrir contre la volatilité des prix.

Par exemple, si un utilisateur dépose 1 ETH d'une valeur de 3 000 $, le protocole peut ouvrir une position courte de valeur équivalente sur le marché des contrats à terme. Cela garantit que, quelle que soit l'évolution du prix de l'ETH, la valeur en dollars du collatéral reste stable, ce qui préserve la stabilité de l'USDf.

Cette stratégie, largement éprouvée dans la finance traditionnelle, est appliquée de manière innovante par Falcon Finance dans la DeFi afin d'assurer une isolation efficace des risques.

5.2 Mécanisme d'arbitrage inter-marchés


Lorsque l'USDf s'écarte de son ancrage à 1 $ sur le marché secondaire, les arbitragistes peuvent en tirer profit de manière à rétablir l'équilibre :

Prix au-dessus de 1 $ : les arbitragistes émettent de l'USDf via le protocole (coût = 1 $) et le vendent sur le marché à un prix supérieur, ce qui augmente l'offre et fait baisser le prix.

Prix en dessous de 1 les arbitragistes achètent de l'USDf à bas prix sur le marché et le rachètent contre 1 $ de collatéral, ce qui réduit l'offre et fait remonter le prix.



5.3 Protection par liquidation


En conditions de marché extrêmes, si la valeur du collatéral chute brutalement, le protocole active un mécanisme de liquidation. Lorsque les ratios de collatéral passent sous le seuil requis, les liquidateurs peuvent rembourser tout ou partie de la dette et recevoir en échange du collatéral ainsi qu'un bonus de liquidation. Cela garantit que l'USDf reste entièrement garanti, même en cas d'événements exceptionnels.

6. Génération et distribution de rendement de l'USDf


6.1 Le token de rendement sUSDf


Les utilisateurs peuvent mettre en staking de l'USDf dans le protocole pour recevoir du sUSDf, un token rapportant des intérêts. Le sUSDf est un actif dont la valeur augmente avec le temps, reflétant les rendements accumulés.

Le sUSDf utilise un mécanisme de rebase : le nombre de tokens détenus reste constant, mais chaque token représente progressivement plus d'USDf. Cela simplifie le traitement fiscal et permet un intérêt composé automatique.

6.2 Stratégies de rendement à plusieurs niveaux


Falcon Finance propose plusieurs niveaux de rendement :

Rendement classique : la méthode la plus simple. Il suffit de mettre en staking de l'USDf pour obtenir un rendement annuel stable. Les sources incluent les revenus liés à la gestion du collatéral et les frais du protocole.

Rendement boosté : les utilisateurs peuvent remettre en staking leur sUSDf dans des stratégies plus risquées mais plus rémunératrices, telles que l'apport de liquidité ou l'intégration dans des protocoles de prêt.

Stratégies personnalisées : les utilisateurs avancés peuvent combiner différentes stratégies afin d'atteindre un équilibre optimal entre risque et rendement.



7. Intégration de l'écosystème USDf et cas d'utilisation


L'USDf est conçu pour une intégration fluide dans l'écosystème DeFi au sens large. Les utilisateurs peuvent :
  • Fournir de la liquidité en USDf sur les échanges décentralisés et percevoir des frais de transaction
  • Utiliser l'USDf comme collatéral dans les protocoles de prêt afin d'emprunter d'autres actifs
  • Participer à des programmes de gouvernance et d'incitations sur divers protocoles DeFi en utilisant l'USDf
  • Utiliser l'USDf comme réserve de valeur stable et comme moyen d'échange
Falcon Finance a également lancé des programmes d'incitation complémentaires, tels que le système de points Falcon Miles et les airdrops du token FF, renforçant ainsi l'engagement des utilisateurs.


8. Gestion des risques de l'USDf


Bien que la conception de l'USDf intègre de multiples mécanismes de sécurité, les utilisateurs doivent rester conscients des risques suivants :

Risque lié aux contrats intelligents : bien que le protocole ait été audité, des vulnérabilités dans le code peuvent subsister. Falcon Finance a mis en place un fonds d'assurance pour couvrir d'éventuelles pertes, mais les utilisateurs doivent allouer leurs actifs en fonction de leur propre tolérance au risque.

Risque de marché : dans des conditions de marché extrêmes, le système peut subir des pressions malgré les protections par liquidation. Les utilisateurs doivent surveiller attentivement leur ratio de collatéral afin d'éviter une liquidation.

Risque réglementaire : le cadre réglementaire des actifs synthétiques est encore en évolution, et de futurs changements de politique pourraient affecter les opérations de l'USDf.

L'USDf combine la surcollatéralisation, un mécanisme d'émission double et des stratégies delta-neutres pour offrir aux utilisateurs un stablecoin à la fois sûr et flexible. Bien que des défis subsistent, son design innovant et son accent sur la gestion des risques positionnent l'USDf comme une pierre angulaire prometteuse de l'écosystème DeFi. Pour les utilisateurs recherchant des rendements stables et une efficacité du capital, l'USDf constitue une option attrayante. À mesure que l'écosystème DeFi mûrit et que la participation institutionnelle s'accroît, l'USDf est en bonne voie pour devenir un pont important entre la finance traditionnelle et la finance décentralisée.

MEXC organise actuellement un événement autour de l'USDf, offrant aux utilisateurs de multiples avantages : zéro frais sur les transactions et les dépôts/retraits des tokens FF et USDf, jusqu'à 200 % de TAEG en mettant en staking de l'USDf, ainsi qu'une chance pour les nouveaux utilisateurs participant aux transactions au comptant et sur contrats à terme de partager une cagnotte de 100 000 $ (50 000 USDf + 50 000 USDT). Pour plus de détails, rendez-vous sur MEXC.


Avertissement sur les risques : Ces informations ne constituent pas des conseils en matière d'investissement, de fiscalité, de droit, de finance, de comptabilité, de consultation ou d'autres services similaires, et ne constituent pas non plus une recommandation d'achat, de vente ou de conservation d'actifs. MEXC Learn fournit ces informations à titre de référence uniquement et ne constitue pas un conseil en investissement. Veuillez vous assurer de bien comprendre les risques encourus et faire preuve de prudence lorsque vous investissez. MEXC n'est pas responsable des décisions d'investissement des utilisateurs.
Opportunité de marché
Logo de Falcon Finance
Cours Falcon Finance(USDF)
$0.996
$0.996$0.996
-0.01%
USD
Graphique du prix de Falcon Finance (USDF) en temps réel

Articles populaires

Voir plus
Six méthodes pour mieux sécuriser votre compte

Six méthodes pour mieux sécuriser votre compte

Cet article présente une série de mesures simples pour protéger votre compte ainsi que des bonnes pratiques à adopter au quotidien. 1. Définissez des mots de passe forts et changez-les régulièrement I

Qu'est-ce qu'une attaque Sybil ?

Qu'est-ce qu'une attaque Sybil ?

Le terme « attaque Sybil » provient du livre Sybil, qui relate l'étude de cas d'une femme souffrant de troubles dissociatifs de l'identité, illustrant le comportement des attaquants qui créent plusieu

Que sont les contrats à terme d'événements ? Une méthode de trading des contrats à terme simple et accessible

Que sont les contrats à terme d'événements ? Une méthode de trading des contrats à terme simple et accessible

Le trading de cryptomonnaies sur les contrats à terme attire d'innombrables investisseurs avec son effet de levier élevé et la capacité de générer des profits dans les marchés haussiers comme baissier

Trading au comptant vs Trading des contrats à terme : Guide essentiel pour les investisseurs débutants, 4 points clés pour analyser rapidement si le « Trading au comptant ou Trading des contrats à terme » vous convient le mieux ?

Trading au comptant vs Trading des contrats à terme : Guide essentiel pour les investisseurs débutants, 4 points clés pour analyser rapidement si le « Trading au comptant ou Trading des contrats à terme » vous convient le mieux ?

Alors que le marché des cryptomonnaies continue de mûrir, la diversification des outils de trading est devenue l'un des éléments clés pour les investisseurs afin de construire leurs portefeuilles stra

Actualités tendance

Voir plus
Alchemy Pay ajoute $FF et USDf de Falcon Finance à la rampe d'accès Fiat

Alchemy Pay ajoute $FF et USDf de Falcon Finance à la rampe d'accès Fiat

Alchemy Pay ajoute $FF et USDf de Falcon Finance à sa rampe d'accès fiat, permettant aux utilisateurs d'acheter des dollars porteurs de rendement et des tokens de gouvernance avec des cartes ou des vi

Falcon Finance lance des coffres-forts de staking de cryptomonnaie offrant 12% d'APR en USDf

Falcon Finance lance des coffres-forts de staking de cryptomonnaie offrant 12% d'APR en USDf

Falcon Finance, le protocole de dollar synthétique qui a connu un essor tout au long de 2025, vient de lancer un nouveau produit - et celui-ci est sûr de tenter les utilisateurs de DeFi qui veulent le

Falcon Finance ajoute les CETES mexicains tokenisés au cadre de garantie USDf

Falcon Finance ajoute les CETES mexicains tokenisés au cadre de garantie USDf

Falcon Finance élargit la base de garantie USDf en ajoutant CETES, la forme tokenisée des bons souverains à court terme du Mexique d'Etherfuse.

Falcon Finance Déploie 2,1 Milliards de Dollars en USDf Synthetic Dollar sur le Réseau Base

Falcon Finance Déploie 2,1 Milliards de Dollars en USDf Synthetic Dollar sur le Réseau Base

Falcon Finance a annoncé le déploiement d'USDf, son dollar synthétique multi-actifs de 2,1 milliards de dollars, sur le réseau Layer 2 Base soutenu par Coinbase, introduisant un nouveau concept « univ

Articles connexes

Voir plus
Memecoin Melania expliqué : historique du prix, capitalisation boursière et tout ce que vous devez savoir

Memecoin Melania expliqué : historique du prix, capitalisation boursière et tout ce que vous devez savoir

Bienvenue dans le guide complet du Melania, l'un des memecoins les plus commentés en 2025. Si vous découvrez l'univers des memecoins ou des cryptomonnaies en général, cet article vous expliquera tout

Qu'est-ce que Mog Coin (MOG) ? Guide complet sur le prix, les prévisions, les actualités et l'investissement autour de Mog Crypto

Qu'est-ce que Mog Coin (MOG) ? Guide complet sur le prix, les prévisions, les actualités et l'investissement autour de Mog Crypto

Dans le monde dynamique des cryptomonnaies, les memecoins continuent de capter l'attention mondiale à travers la culture virale et les mouvements portés par les communautés. Mog Coin (MOG) se présente

Qu'est-ce que le Pi Coin ? Guide complet sur la valeur, le prix et la vente du Pi Coin

Qu'est-ce que le Pi Coin ? Guide complet sur la valeur, le prix et la vente du Pi Coin

Pi Network s'est imposé comme l'un des projets de cryptomonnaie les plus accessibles dans l'univers des actifs numériques, permettant aux utilisateurs de miner des Pi Coins directement depuis leur sma

Qu'est-ce que Solaxy (SOLX) ? Guide complet de la solution couche 2 (L2) de Solana

Qu'est-ce que Solaxy (SOLX) ? Guide complet de la solution couche 2 (L2) de Solana

Dans un paysage en constante évolution de la technologie blockchain, la scalabilité demeure l'un des défis les plus pressants auxquels les grands réseaux sont confrontés aujourd'hui. Ce guide complet

S'inscrire sur MEXC
Inscrivez-vous et recevez jusqu'à 10,000 USDT en bonus