In breve USDf è un dollaro sintetico sovracollateralizzato basato su Ethereum, con una fornitura circolante attuale di circa 1.899 miliardi e una posizione di mercato al 202° posto. USDf supporta sia In breve USDf è un dollaro sintetico sovracollateralizzato basato su Ethereum, con una fornitura circolante attuale di circa 1.899 miliardi e una posizione di mercato al 202° posto. USDf supporta sia
Learn/Zona hot token/Presentazione del progetto/Cos'è USDf?...con Finance

Cos'è USDf? Una guida rapida all'innovativo meccanismo di stablecoin di Falcon Finance

Principiante
6 ottobre 2025MEXC
0m
Contentos
COS$0.001872+2.01%
Falcon Finance
USDF$0.9963-0.09%
FINANCE
FINANCE$0.0003822+15.08%
ArchLoot
AL$0.0265-12.54%
Lagrange
LA$0.41993+1.90%

In breve


  • USDf è un dollaro sintetico sovracollateralizzato basato su Ethereum, con una fornitura circolante attuale di circa 1.899 miliardi e una posizione di mercato al 202° posto.
  • USDf supporta sia asset stablecoin che non stablecoin come garanzia, con un rapporto di garanzia dinamico per garantire la sicurezza del sistema.
  • USDf adotta un meccanismo di doppia coniazione (classico e innovativo) per soddisfare le esigenze degli utenti con diverse preferenze di rischio.
  • USDf mantiene un ancoraggio 1:1 con il dollaro statunitense attraverso strategie delta-neutral e meccanismi di arbitraggio.
  • Con lo staking di USDf, gli utenti possono guadagnare token di rendimento sUSDf e partecipare a programmi di rendimento multilivello.

USDf è il dollaro sintetico sovracollateralizzato di Falcon Finance. Gli utenti possono coniare USDf depositando asset idonei come garanzia, tra cui stablecoin (come USDT, USDC e DAI) e asset non stablecoin (come BTC, ETH e altcoin selezionate). Il framework di sovracollateralizzazione garantisce che il valore della garanzia superi sempre il valore emesso di USDf, mantenendo la stabilità in condizioni di mercato variabili.

Il collaterale utilizzato per coniare USDf è gestito con strategie market-neutral. Questo approccio mantiene gli asset completamente garantiti, riducendo al minimo l'impatto della volatilità direzionale dei prezzi, rafforzando l'affidabilità di USDf come dollaro sintetico sovracollateralizzato.

Nota: Falcon Finance è stata fondata da Andrei Grachev, Partner di DWF Labs, e ha ottenuto un investimento strategico di 10 milioni di dollari da World Liberty Financial.

2. Posizionamento e visione di USDf


USDf di Falcon Finance rappresenta una nuova generazione di asset sintetici nella DeFi. In quanto protocollo sintetico in dollari sovracollateralizzato, USDf mira ad affrontare le sfide delle stablecoin tradizionali, tra cui i rischi di centralizzazione, i bassi rendimenti e l'incertezza normativa.

Secondo gli ultimi dati di MEXC, USDf si colloca attualmente al 202° posto nel mercato delle criptovalute, con una fornitura totale e circolante di 1,898,676,740.67 token. USDf è emesso su Ethereum e ha raggiunto un massimo storico di 1.024 dollari il 30 marzo 2025, mentre il suo minimo storico è stato di 0.909 dollari l'8 luglio 2025. Questo intervallo di trading relativamente ristretto dimostra l'efficacia del suo meccanismo di base.


Falcon Finance posiziona USDf come un asset sintetico basato su un framework di rischio di livello istituzionale, enfatizzando trasparenza e sostenibilità. Questo posizionamento lo differenzia dagli altri progetti di stablecoin sul mercato e stabilisce un nuovo punto di riferimento nel settore della finanza decentralizzata.

*BTN-Acquista USDf&BTNURL=https://www.mexc.com/it-IT/price/USDF*

3.1 Framework di collaterale diversificato


La caratteristica distintiva di USDf risiede nella sua strategia flessibile di accettazione del collaterale. Gli utenti possono coniare USDf utilizzando due categorie principali di asset:

1) Collaterale stablecoin: include le stablecoin più diffuse come USDT, USDC e DAI. Poiché questi asset hanno un prezzo stabile, possono in genere coniare USDf con un rapporto 1:1, offrendo agli utenti un metodo di ingresso semplice e diretto.

2) Collaterale non-stablecoin: include BTC, ETH e altcoin selezionate. Questi asset richiedono una sovracollateralizzazione, con coefficienti di garanzia adeguati dinamicamente in base alla volatilità, alla liquidità e al comportamento del mercato. Ad esempio, ETH potrebbe richiedere un coefficiente di garanzia del 150%, mentre le altcoin altamente volatili potrebbero richiedere il 200% o più.

Questa strategia di garanzia diversificata non solo amplia la potenziale base di utenti di USDf, ma riduce anche il rischio sistemico attraverso la diversificazione degli asset.

3.2 Adeguamento dinamico del coefficiente di garanzia


Falcon Finance utilizza un sistema di gestione del rischio intelligente che adegua dinamicamente i coefficienti di garanzia in tempo reale in base alle condizioni di mercato. I fattori chiave considerati includono:
  • Volatilità storica e attuale dell'asset
  • Profondità di liquidità on-chain e off-chain
  • Propensione al rischio a livello di mercato e contesto macroeconomico
  • Esposizione al rischio e allocazione degli asset specifici del protocollo
Attraverso questo meccanismo di adeguamento adattivo, USDf bilancia la sicurezza con un'efficienza ottimale del capitale per gli utenti.

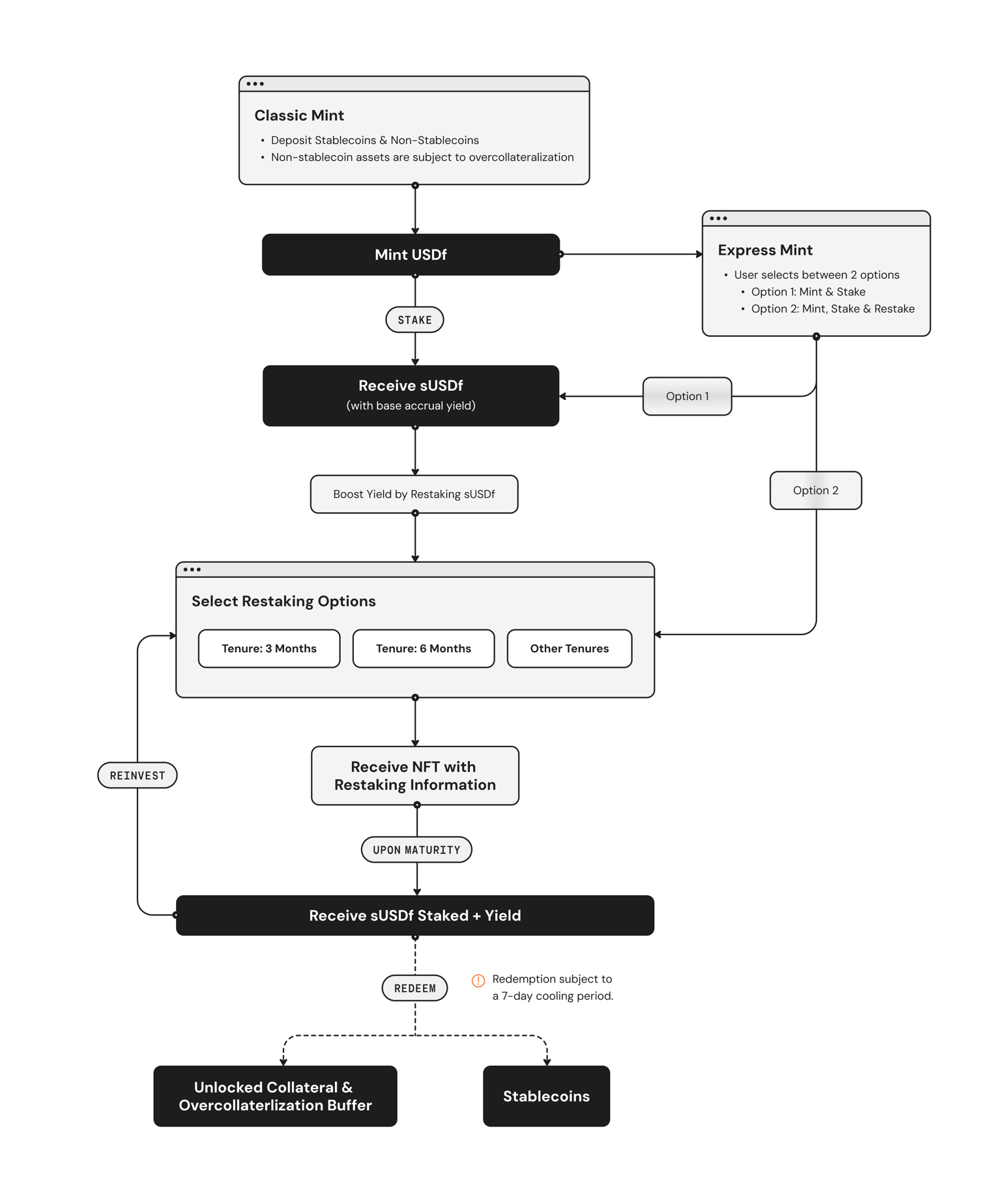
4.1 Conio classico (Classic Mint)


Il conio classico rappresenta il metodo più semplice e diretto per creare USDf. Il processo funziona come segue:

Dopo che gli utenti hanno selezionato gli asset di garanzia, il sistema determina automaticamente i parametri di conio in base al tipo di asset. Se si utilizzano stablecoin, USDf può essere coniato direttamente con un rapporto 1:1. Se si utilizzano BTC, ETH o altri asset volatili, è richiesta la sovracollateralizzazione. L'intero processo viene eseguito automaticamente tramite contratti smart, garantendo equità e trasparenza senza interventi manuali.


Il vantaggio del conio classico risiede nella sua semplicità e prevedibilità. I nuovi utenti possono comprenderlo e utilizzarlo facilmente, mentre gli utenti esperti possono eseguirlo rapidamente, migliorando l'efficienza del capitale.

4.2 Conio innovativo (Innovative Mint)


Il conio innovativo consente agli utenti di coniare USDf depositando asset non stablecoin, limitando al contempo la loro esposizione a un potenziale apprezzamento del prezzo. Il collaterale è bloccato per un periodo di tempo fisso da 3 a 12 mesi. Al momento del conio, gli utenti devono impostare i seguenti parametri chiave:

Il collaterale viene monitorato per tutto il periodo di blocco. A seconda dell'andamento del prezzo durante o alla fine del periodo, si possono verificare tre possibili esiti:

1) Se il prezzo del collaterale scende al di sotto del prezzo di liquidazione in qualsiasi momento durante il periodo di validità: il collaterale verrà liquidato per proteggere il protocollo. In questo caso, l'utente perde tutti i diritti sul collaterale originale. Tuttavia, l'utente conserva comunque gli USDf coniati inizialmente, che possono essere riscattati per stablecoin supportate come USDT o USDC.

2) Se il prezzo del collaterale rimane compreso tra il prezzo di liquidazione e il prezzo di esercizio alla scadenza: l'utente può restituire gli USDf originariamente emessi per recuperare l'intero collaterale. Ciò consente all'utente di recuperare i propri asset continuando a beneficiare della liquidità degli USDf durante la scadenza. È prevista una finestra temporale di 72 ore (a partire dalla scadenza) per ritirare il collaterale.

3) Se il prezzo del collaterale supera il prezzo di esercizio alla scadenza: il collaterale verrà liquidato e l'utente perderà tutti i diritti sull'asset originale. L'utente riceverà invece USDf aggiuntivi calcolati come: (Prezzo di esercizio × Importo del collaterale) – USDf emessi. Questi USDf aggiuntivi riflettono il valore del collaterale al livello di esercizio concordato, bloccando di fatto il rialzo sotto forma di USDf.

4.3 Differenze tra USDf e USDT

Confronto
USDT
USDf
Emittente
Tether (centralizzato)
Falcon Finance (decentralizzato)
Meccanismo di emissione
Coperto 1:1 da riserve fiat
Conio sovracollateralizzato
Tipi di collaterale
Contanti in USD, titoli di stato a breve termine, asset finanziari tradizionali
Molteplici asset crypto (stablecoin + token principali)
Trasparenza
Si affida ad audit di terze parti, trasparenza limitata
Completamente on-chain, altamente trasparente
Principali rischi
Centralizzazione, rischi normativi
Rischio di contratti smart, volatilità del collaterale
Posizione di mercato
Stablecoin più grande per capitalizzazione del mercato, massima liquidità
Relativamente nuova, al #202 posto
Ambito di utilizzo
Ampiamente accettata nei mercati crypto globali
Principalmente all’interno dell’ecosistema Falcon Finance
Meccanismo di rendimento
Nessun rendimento nativo, richiede lending
Staking con rendimenti fino al 200% di APY
Fornitura circolante
Circa $120 miliardi
Circa $1.899 miliardi

5.1 Strategia di mercato Delta-Neutral


Falcon Finance mantiene il ancoraggio di USDf attraverso una combinazione di strategie Delta-Neutral e Market-Neutral. Quando gli utenti depositano collaterale, il protocollo distribuisce gli asset su piattaforme centralizzate e decentralizzate, proteggendosi dalla volatilità dei prezzi.

Ad esempio, se un utente deposita 1 ETH (del valore di $3,000), il protocollo può aprire una posizione short di valore equivalente nel mercato dei futures. Ciò garantisce che, indipendentemente dal movimento del prezzo di ETH, il valore in USD del collaterale rimanga stabile, preservando la stabilità di USDf.

Questa strategia, ampiamente collaudata nella finanza tradizionale, viene applicata in modo innovativo nella DeFi da Falcon Finance per ottenere un efficace isolamento del rischio.

5.2 Meccanismo di arbitraggio cross-market


Quando USDf si discosta dal suo ancoraggio a 1 dollaro sul mercato secondario, gli arbitraggisti possono trarre profitto in modi che ripristinano l'equilibrio:

Prezzo superiore a $1: gli arbitraggisti emettono USDf tramite il protocollo (costo = $1) e lo vendono sul mercato a un prezzo superiore a $1, aumentando la fornitura e spingendo il prezzo verso il basso.

Prezzo inferiore a $1: gli arbitraggisti acquistano USDf a basso costo sul mercato e lo riscattano per un valore di $1 di garanzia, riducendo la fornitura e spingendo il prezzo verso l'alto.

*BTN-Acquista USDf&BTNURL=https://www.mexc.com/it-IT/price/USDF*

5.3 Protezione dalla liquidazione


In condizioni di mercato estreme, se il valore del collaterale scende bruscamente, il protocollo attiva un meccanismo di liquidazione. Quando i coefficienti di garanzia scendono al di sotto della soglia, i liquidatori possono rimborsare parte o tutto il debito, ricevendo collaterale e un bonus di liquidazione. Questo garantisce che USDf rimanga completamente garantito anche in caso di eventi di black swan.

6.1 Token di rendimento sUSDf


Gli utenti possono mettere in staking USDf nel protocollo per guadagnare sUSDf (USDf con rendimento). sUSDf è un token che matura interessi e il cui valore aumenta nel tempo, riflettendo i rendimenti accumulati.

sUSDf utilizza un meccanismo di "rebase": il numero di token posseduti rimane costante, ma ogni token rappresenta gradualmente più USDf. Questo semplifica il trattamento fiscale e garantisce la capitalizzazione automatica.

6.2 Strategie di rendimento multilivello


Falcon Finance offre diversi livelli di rendimento:

Rendimento classico: il metodo più semplice. Basta investire USDf per ottenere rendimenti annualizzati stabili. Le fonti includono i proventi derivanti dalla gestione delle garanzie e le commissioni del protocollo.

Rendimento potenziato: gli utenti possono mettere nuovamente in staking sUSDf in strategie ad alto rischio e rendimento, come l'erogazione di liquidità o l'integrazione con protocolli di prestito.

Strategie personalizzate: gli utenti avanzati possono combinare strategie per raggiungere un equilibrio ottimale tra rischio e rendimento.


USDf è progettato per una perfetta integrazione nel più ampio ecosistema DeFi. Gli utenti possono:
  • Fornire liquidità USDf su exchange decentralizzati e guadagnare commissioni di trading
  • Utilizzare USDf come collaterale nei protocolli di prestito per prendere in prestito altri asset
  • Partecipare a programmi di governance e incentivi su vari protocolli DeFi utilizzando USDf
  • Utilizzare USDf come riserva di valore stabile e mezzo di scambio
Falcon Finance ha anche lanciato programmi di incentivazione di supporto, come il sistema di punti Falcon Miles e gli airdrop di token FF, migliorando ulteriormente il coinvolgimento degli utenti.

*BTN-trading di token FF&BTNURL=https://www.mexc.com/it-IT/price/FF*

8. Gestione del rischio di USDf


Sebbene il design di USDf incorpori molteplici meccanismi di sicurezza, gli utenti devono essere consapevoli dei seguenti rischi:

Rischio dei contratti smart: sebbene il protocollo sia sottoposto a audit, potrebbero comunque esistere vulnerabilità del codice. Falcon Finance ha istituito un fondo assicurativo per coprire potenziali perdite, ma gli utenti devono allocare gli asset in base alla propria tolleranza al rischio individuale.

Rischio di mercato: in condizioni di mercato estreme, il sistema potrebbe comunque essere sottoposto a stress anche con protezioni di liquidazione. Gli utenti dovrebbero monitorare attentamente il proprio rapporto di garanzia per evitare la liquidazione.

Rischio normativo: il panorama normativo per gli asset sintetici è ancora in evoluzione e futuri cambiamenti nelle politiche potrebbero avere un impatto sulle operazioni di USDf.

USDf combina sovracollateralizzazione, un meccanismo di doppia coniazione e strategie delta-neutral per offrire agli utenti una stablecoin sicura e flessibile. Sebbene le sfide permangano, il suo meccanismo innovativo e l'enfasi sulla gestione del rischio posizionano USDf come un promettente pilastro nell'ecosistema DeFi. Per gli utenti che cercano rendimenti stabili ed efficienza del capitale, USDf offre un'opzione interessante. Con la maturazione dell'ecosistema DeFi e la crescita della partecipazione istituzionale, USDf è destinato a diventare un importante ponte tra la finanza tradizionale e la finanza decentralizzata.

MEXC sta attualmente organizzando un evento USDf, offrendo agli utenti molteplici vantaggi: zero commissioni sul trading di token FF e USDf e sui depositi/prelievi, fino al 200% di APR con lo staking di USDf e la possibilità per i nuovi utenti che partecipano al trading Spot e Futures di condividere un montepremi del valore di $100,000 (50.000 USDf + 50.000 USDT). Per maggiori dettagli, visita MEXC.


Disclaimer: queste informazioni non costituiscono una consulenza in materia di investimenti, tassazione, ambito legale, finanza, contabilità, consultazione o qualsiasi altro servizio correlato, non costituiscono nemmeno consigli sull'acquisto, la vendita o l'holding di alcun tipo di asset. MEXC Learn fornisce informazioni solo a scopo di riferimento e non costituisce una consulenza in materia di investimenti. Assicurati di comprendere a pieno i rischi connessi e investi con cautela. MEXC non è responsabile per le decisioni di investimento degli utenti.

Iscriviti a MEXC
Iscriviti e ricevi fino a 10,000 USDT di bonus