


比較項目 | USDT | USDf |
発行者 | Tether(中央集権型) | Falcon Finance(分散型) |
発行メカニズム | 法定通貨準備金に基づく1:1裏付け | 超過担保型発行 |
担保資産 | 米ドル現金、短期国債、伝統的金融資産 | 複数の暗号資産(ステーブルコイン+主要トークン) |
透明性 | 第三者監査に依存、透明性は限定的 | 完全オンチェーン、高い透明性 |
主なリスク | 中央集権化、規制リスク | スマートコントラクトリスク、担保資産のボラティリティ |
市場ポジション | 時価総額最大のステーブルコイン、流動性も最大 | 新規プロジェクト、202位 |
利用可能範囲 | グローバルな暗号資産市場で広く利用 | 主にFalcon Financeエコシステム内 |
利回りメカニズム | ネイティブ利回りなし、レンディングが必要 | ステーキングで最大200%APY |
流通供給量 | 約$1,200億 | 約$18.99億 |


ビットコインの価格は最近、大規模な機関投資家の購入を受けて95,000ドルを超えて急騰し、新たな蓄積の波を示唆しています。 現在、公開企業によって1,640億ドル以上のBTCが保有されており、企業、政府、富裕層が前例のない需要を牽引しています。 誰がビットコインを購入しているかを理解することは、投資家が市場の方向性を予測し、新たなトレンドを特定するのに役立ちます。 本記事では、BTCを蓄積している

ハッカー、詐欺、投資損失を心配すると、ビットコインの購入は圧倒的に感じられるかもしれません。 このガイドでは、安全なプラットフォームの選択から購入後の資金保護まで、ビットコインを安全に購入する方法を正確に説明します。 経験豊富な投資家がビットコインを保護するために使用する具体的なセキュリティ手順を学びます。 最後には、不必要なリスクに資金をさらすことなく、暗号資産市場をナビゲートする方法を理解でき
要点核心的な質問:USDTは安全ですか?はい、ただし重要な考慮事項があります。テザーは批判者の懸念に対処するため、準備金を米国債(リスクフリーとみなされる)へと大幅にシフトしました。監査のアップグレード:2021年とは異なり、テザーは現在、BDOイタリアなどの大手監査法人による日次準備金証明を公開しています。グローバル規制の枠組み:EU:厳格なMiCA規制に完全準拠。米国:CFTCおよびNYAGの

MEXC先物取引では、MEXCer様に暗号資産の先進的な取引方法を提供しています。現物取引とは異なり、先物取引には特別な取引ロジックとポジションのオープン方法が備わっています。本記事は、先物取引に初めて挑戦するMEXCer様が0から1へ大きく成長できることを目的としています。初心者でも簡単に先物取引を始められるよう、先物取引の入門ガイドを提供いたします。1. USDT-M および Coin-MME

暗号資産市場は刻一刻と変化しており、Aster (ASTER) の最新価格はその価値の最新のスナップショットを提供します。本記事では、最新の値動き、市場からの新鮮なASTER価格データ、そして暗号資産トレーダーが今注目していることをハイライトします。[1][2] 本日の最新ASTER価格スナップショット 最新データによると、現在のASTER価格は$0.7262で取引されており、過去24時間で+6.

114514取引プラットフォーム選択入門 114514取引に適した暗号資産取引所を選択することは、取引の成功とセキュリティに大きな影響を与える重要な決定です。114514がSolanaブロックチェーン上のミームトークンセクターで勢いを増し続ける中、投資家には堅牢なセキュリティと最適な使いやすさの両方を提供する信頼性の高い暗号資産取引所が必要です。選択する取引プラットフォームは、114514の購入、

仮想通貨市場は刻一刻と変化しており、最新のPAXG (PAXG) 価格はその価値の最新のスナップショットを提供します。この記事では、最新の動き、市場からの新鮮なデータ、そして現在トレーダーが注目していることをハイライトします。 本日の最新PAXG価格スナップショット 最新データによると、PAXGは$4,562.07で取引されており、過去24時間で0.79%の変動を反映しています。時価総額に対して高

1. Stablecoinが3000億ドルの閾値を突破:ニッチなイノベーションから金融の要へ Stablecoinは2025年に3000億ドルの時価総額を突破し、ニッチな暗号通貨ツールからグローバル金融インフラの要へと進化しました。2025年11月下旬時点で、Stablecoin市場全体は3030億ドルに達し、広範な暗号市場の調整により月間45.4億ドルの減少(26ヶ月で初めて)があったものの、重

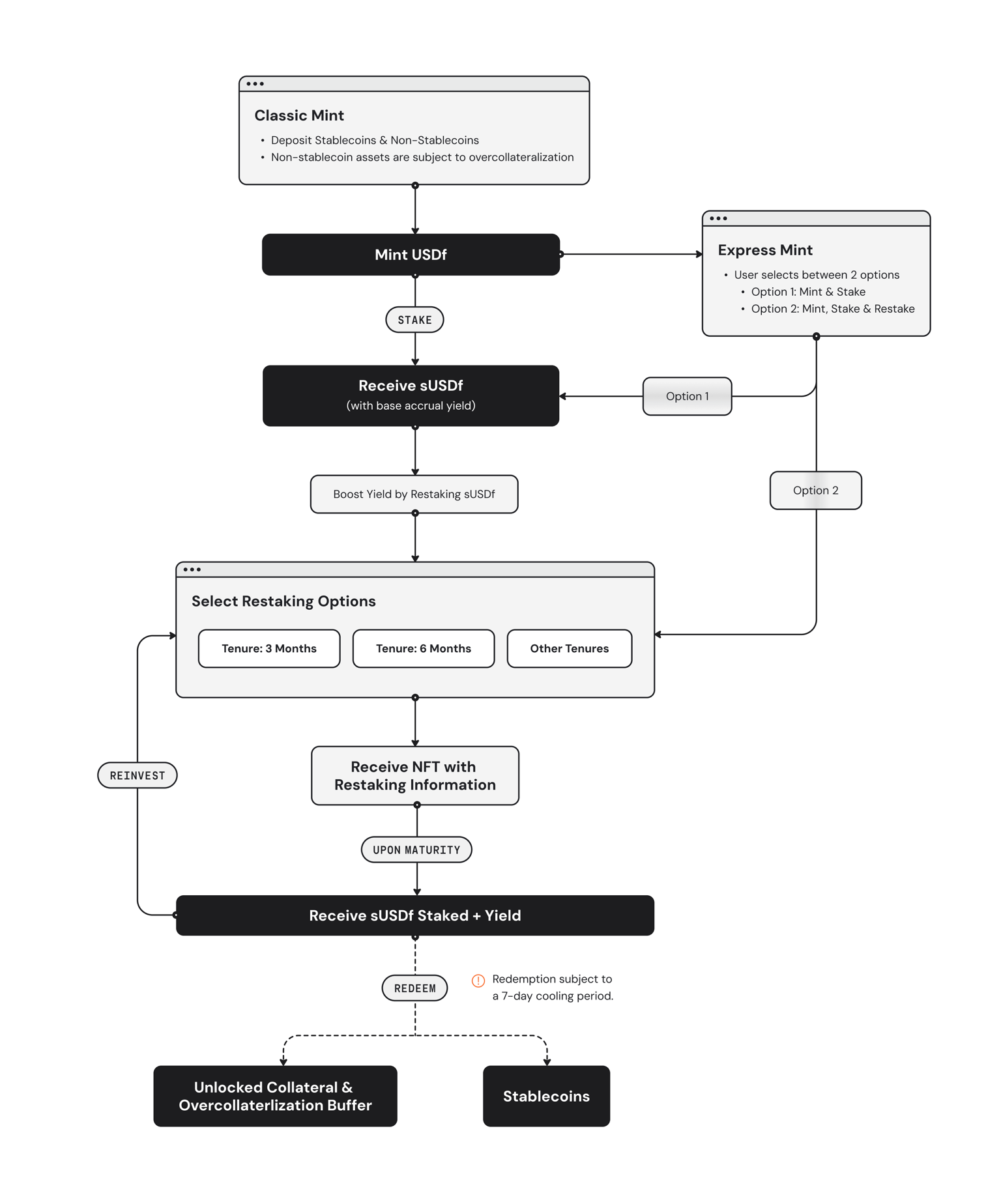
Alchemy Payは、Falcon FinanceのFFとUSDfを法定通貨オンランプに追加し、ユーザーがカードや銀行振込でイールド付きドルとガバナンストークンを購入できるようにしました。

Falcon Finance、2025年を通じて急成長を続けた合成ドル型プロトコルが、新たな製品をリリースしました - これはDeFiユーザーが「二兎を追って二兎を得る」ことを望む人々を確実に魅了するでしょう。より正確に言えば、暗号資産を保有しながらそこから収益を得ることを望む人々のためのものです。このプロトコルのTVL [...]]]>

Falcon Financeは、Etherfuseによるメキシコの短期国債のトークン化形態であるCETESを追加することで、USDf担保基盤を拡大しています。

Falcon Financeは、21億ドル規模のマルチアセット合成ドルであるUSDfを、Coinbase支援のレイヤー2ネットワークBaseに展開し、新しい「ユニバーサル

MEXCLaunchpoolは、指定されたトークンをステーキングすることで、人気のある、または新規上場されたトークンのエアドロップを獲得できるイベントプラットフォームです。ステーキングされたトークンはいつでも引き換え可能で、ユーザーはステーキング貢献度に応じたトークン報酬を受け取ります。Launchpoolは、MX、USDT、プロジェクト固有のトークンを含む複数のステーキングオプションをサポートし

MEXC招待プログラムは、コミュニティの成長によって推進される持続可能なインセンティブシステムを確立します。この包括的なガイドでは、プログラムの運用フレームワーク、ティアアップの道筋、報酬構造、および主な特典について説明します。*BTN-今すぐ参加&BTNURL=https://www.mexc.com/invite*1. MEXC招待プログラムとは?MEXC招待プログラムは、プラットフォームに新

2026年を迎えた今、2025年12月末の「エクストリーム・フィア」エピソードを振り返る価値があります。その期間中、市場センチメントと価格動向は大きく乖離していました。本分析では、暗号資産恐怖・強欲指数が20まで急落した一方で、ビットコインとイーサリアムの価格がレンジ相場にとどまった理由を検証します。重要なポイント乖離の発生:2025年12月末、センチメントは「エクストリーム・フィア」(20/10

重要なポイントイノベーション:StableChainは、ETHやSOLなどのボラティリティの高い資産を必要とせず、取引手数料にUSDTをネイティブガストークンとして使用します。弱気シグナル:2025年12月に注目度の高いローンチを実施したにもかかわらず、オンチェーンデータでは、2026年1月中旬時点でDeFi TVLが極めて低い(約3万ドル)、DEX取引高がゼロであることが明らかになっています。供