TL;DR USDf คือสกุลเงินดอลลาร์สังเคราะห์ที่มีหลักประกันเกินซึ่งสร้างขึ้นบน Ethereum โดยมีอุปทานหมุนเวียนปัจจุบันอยู่ที่ประมาณ 1.899 พันล้านดอลลาร์ และอยู่ในอันดับตลาดที่ 202 USDf รองรับสินทรัพย์ทั้งที่TL;DR USDf คือสกุลเงินดอลลาร์สังเคราะห์ที่มีหลักประกันเกินซึ่งสร้างขึ้นบน Ethereum โดยมีอุปทานหมุนเวียนปัจจุบันอยู่ที่ประมาณ 1.899 พันล้านดอลลาร์ และอยู่ในอันดับตลาดที่ 202 USDf รองรับสินทรัพย์ทั้งที่
เรียนรู้/โซนโทเค็นฮอต/แนะนำโปรเจกต์/USDf คืออะไ...con Finance

USDf คืออะไร? คู่มือฉบับย่อเกี่ยวกับกลไก Stablecoin ที่เป็นนวัตกรรมของ Falcon Finance

ผู้เริ่มต้น
9 เมษายน 2026MEXC
0m
Falcon Finance
USDF$0.9976-0.04%
4
4$0.01106+4.24%
The 7 Wanderers
7$0.00001617--%

TL;DR


  • USDf คือสกุลเงินดอลลาร์สังเคราะห์ที่มีหลักประกันเกินซึ่งสร้างขึ้นบน Ethereum โดยมีอุปทานหมุนเวียนปัจจุบันอยู่ที่ประมาณ 1.899 พันล้านดอลลาร์ และอยู่ในอันดับตลาดที่ 202
  • USDf รองรับสินทรัพย์ทั้งที่เป็น stablecoin และ non-stablecoin เป็นหลักประกัน โดยมีอัตราส่วนหลักประกันแบบไดนามิกเพื่อให้แน่ใจถึงความปลอดภัยของระบบ
  • USDf นำเอากลไกการผลิตแบบคู่ (แบบคลาสสิกและแบบนวัตกรรม) มาใช้เพื่อรองรับผู้ใช้ที่มีความชอบความเสี่ยงที่แตกต่างกัน
  • USDf รักษาอัตราส่วน 1:1 กับดอลลาร์สหรัฐผ่านกลยุทธ์เดลต้าเป็นกลางและกลไกการเก็งกำไร
  • ด้วยการสเตค USDf ผู้ใช้สามารถรับโทเค็นผลตอบแทน sUSDf และเข้าร่วมโปรแกรมผลตอบแทนหลายชั้นได้

1. USDf (Falcon USD) คืออะไร?


USDf คือสกุลเงินดอลลาร์สังเคราะห์ของ Falcon Finance ที่มีหลักประกันเกิน ผู้ใช้สามารถสร้าง USDf ได้โดยการฝากสินทรัพย์ค้ำประกันที่เข้าเงื่อนไข ซึ่งรวมถึง stablecoin (เช่น USDT, USDC และ USDS) เช่นเดียวกับสินทรัพย์ที่ไม่ใช่ stablecoin (เช่น BTC, ETH และ altcoin ที่เลือก) กรอบการทำงานด้านหลักประกันเกินจำนวนช่วยให้แน่ใจว่ามูลค่าของหลักประกันจะเกินมูลค่าที่ออกของ USDf เสมอ โดยรักษาเสถียรภาพภายใต้สภาวะตลาดที่เปลี่ยนแปลง

หลักประกันที่ใช้ในการสร้าง USDf จะได้รับการจัดการโดยใช้กลยุทธ์ที่เป็นกลางตามตลาด แนวทางนี้ช่วยให้สินทรัพย์ได้รับการหนุนหลังอย่างเต็มที่ในขณะที่ลดผลกระทบจากความผันผวนของราคาตามทิศทางให้เหลือน้อยที่สุด ซึ่งช่วยเสริมสร้างความน่าเชื่อถือของ USDf ในฐานะดอลลาร์สังเคราะห์ที่มีหลักประกันเกินจำนวน

หมายเหตุ: Falcon Finance ก่อตั้งโดย Andrei Grachev ซึ่งเป็นหุ้นส่วนของ DWF Labs และได้รับการลงทุนเชิงกลยุทธ์มูลค่า 10 ล้านดอลลาร์จาก World Liberty Financial

2. การวางตำแหน่งและวิสัยทัศน์ของ USDf


USDf ของ Falcon Finance เป็นตัวแทนของสินทรัพย์สังเคราะห์รุ่นใหม่ใน DeFi เนื่องจากเป็นโปรโตคอลดอลลาร์สังเคราะห์ที่มีหลักประกันเกินจำนวน USDf จึงมีเป้าหมายที่จะแก้ไขความท้าทายที่ stablecoin แบบดั้งเดิมต้องเผชิญ รวมถึงความเสี่ยงจากการรวมศูนย์ ผลตอบแทนที่ต่ำ และความไม่แน่นอนของกฎระเบียบ

ตามข้อมูลล่าสุดจาก MEXC ปัจจุบัน USDf อยู่ในอันดับที่ 202 ในตลาดคริปโตโดยมีอุปทานรวมและหมุนเวียนอยู่ที่ 1,898,676,740.67 โทเค็น USDf ออกบน Ethereum และแตะระดับสูงสุดตลอดกาลที่ 1.024 ดอลลาร์เมื่อวันที่ 30 มีนาคม 2025 ในขณะที่ระดับต่ำสุดตลอดกาลอยู่ที่ 0.909 ดอลลาร์เมื่อวันที่ 8 กรกฎาคม 2025 ช่วงการซื้อขายที่ค่อนข้างแคบนี้แสดงให้เห็นถึงประสิทธิภาพของการออกแบบกลไกพื้นฐาน


Falcon Finance วางตำแหน่ง USDf ให้เป็นสินทรัพย์สังเคราะห์ที่สร้างขึ้นบนกรอบความเสี่ยงระดับสถาบัน โดยเน้นที่ความโปร่งใสและความยั่งยืน ตำแหน่งนี้ทำให้แตกต่างจากโครงการ stablecoin อื่นๆ ในตลาด และกำหนดมาตรฐานใหม่ในพื้นที่การเงินแบบกระจายอำนาจ


3. กลไกหลักของการใช้หลักประกันเกินของ USDf


3.1 กรอบหลักประกันที่หลากหลาย


คุณสมบัติที่โดดเด่นของ USDf อยู่ที่กลยุทธ์การยอมรับหลักประกันที่ยืดหยุ่น ผู้ใช้สามารถสร้าง USDf ได้โดยใช้สินทรัพย์สองประเภทหลัก:

1) หลักประกัน Stablecoin: รวมถึง Stablecoin หลักๆ เช่น USDT, USDC และ USDS เนื่องจากสินทรัพย์เหล่านี้มีเสถียรภาพด้านราคา จึงมักจะสามารถสร้าง USDf ได้ในอัตราส่วน 1:1 ซึ่งเป็นวิธีเข้าที่ง่ายและตรงไปที่ผู้ใช้

2) หลักประกันที่ไม่ใช่ Stablecoin: รวมถึง BTC, ETH และ altcoins ที่เลือก สินทรัพย์เหล่านี้จำเป็นต้องมีหลักประกันเกิน โดยอัตราส่วนหลักประกันจะได้รับการปรับแบบไดนามิกตามความผันผวน สภาพคล่อง และพฤติกรรมของตลาด ตัวอย่างเช่น ETH อาจต้องมีอัตราส่วนหลักประกัน 150% ในขณะที่ altcoin ที่มีความผันผวนสูงอาจต้องมี 200% หรือมากกว่านั้น

กลยุทธ์หลักประกันที่หลากหลายนี้ไม่เพียงแต่ขยายฐานผู้ใช้ที่มีศักยภาพของ USDf เท่านั้น แต่ยังช่วยลดความเสี่ยงในระบบผ่านการกระจายสินทรัพย์อีกด้วย

3.2 การปรับอัตราส่วนหลักประกันแบบไดนามิก


Falcon Finance ใช้ระบบการจัดการความเสี่ยงอัจฉริยะที่ปรับอัตราส่วนหลักประกันแบบไดนามิกแบบเรียลไทม์ตามสภาวะตลาด ปัจจัยหลักที่ต้องพิจารณา ได้แก่:
  • ความผันผวนในอดีตและปัจจุบันของสินทรัพย์
  • ความลึกของสภาพคล่องบนเครือข่ายและนอกเครือข่าย
  • การยอมรับความเสี่ยงทั่วทั้งตลาดและสภาพแวดล้อมเศรษฐกิจมหภาค
  • ความเสี่ยงเฉพาะโปรโตคอลและการจัดสรรสินทรัพย์
ด้วยกลไกการปรับตัวนี้ USDf จะสร้างสมดุลระหว่างความปลอดภัยและประสิทธิภาพเงินทุนที่เหมาะสมที่สุดสำหรับผู้ใช้

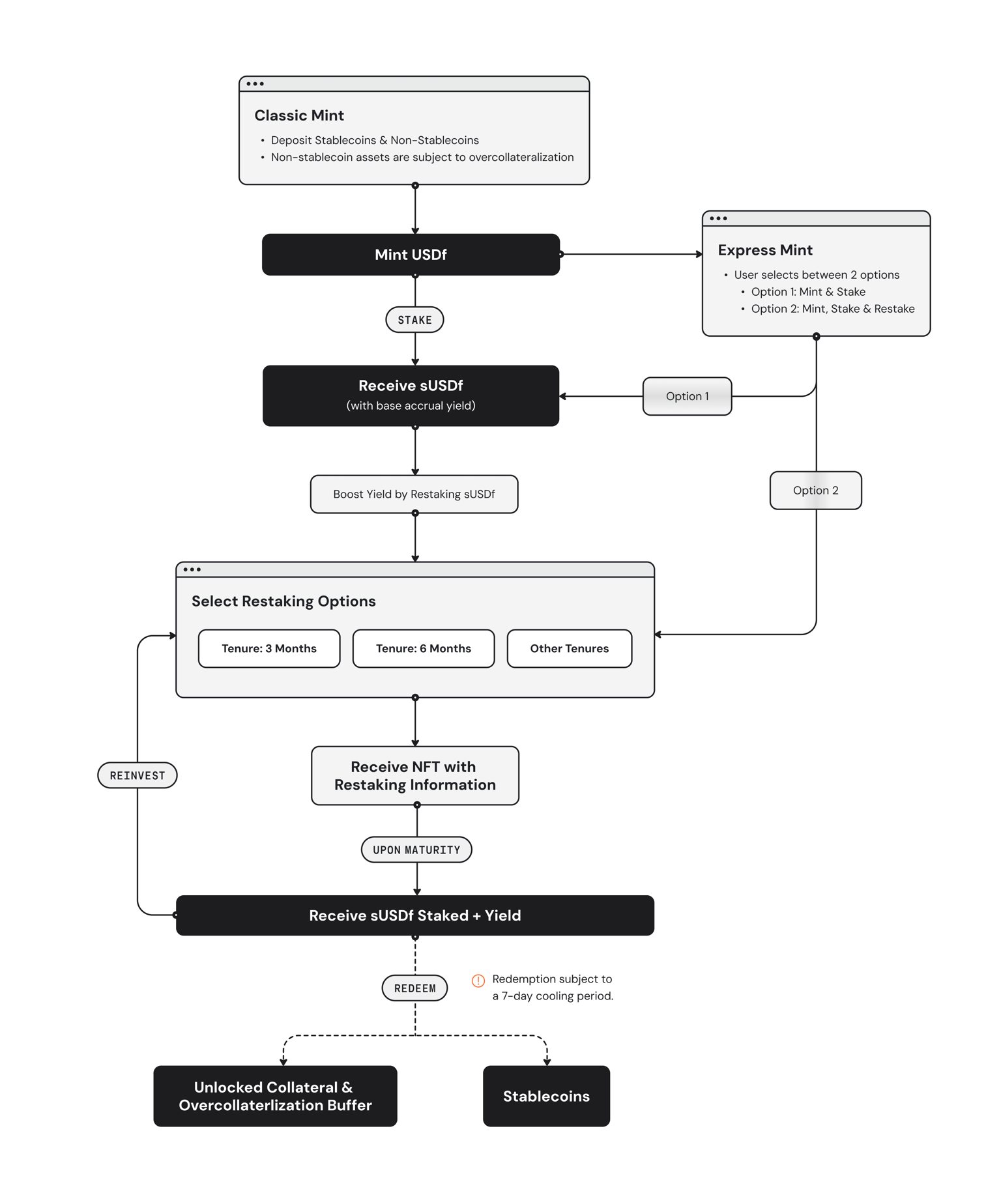
4. การออกแบบเหรียญ USDf แบบคู่ที่สร้างสรรค์


4.1 มิ้นต์คลาสสิก


การสร้างเหรียญแบบคลาสสิกถือเป็นวิธีพื้นฐานและตรงไปตรงมาที่สุดในการสร้าง USDf กระบวนการทำงานดังต่อไปนี้:

หลังจากที่ผู้ใช้เลือกสินทรัพย์ค้ำประกัน ระบบจะกำหนดพารามิเตอร์การผลิตโดยอัตโนมัติตามประเภทสินทรัพย์ หากใช้ Stablecoin ก็สามารถผลิต USDf ได้โดยตรงในอัตราส่วน 1:1 หากใช้ BTC, ETH หรือสินทรัพย์ผันผวนอื่นๆ จำเป็นต้องมีการค้ำประกันเกินจำนวน กระบวนการทั้งหมดดำเนินการโดยอัตโนมัติผ่านสัญญาอัจฉริยะ มั่นใจได้ถึงความยุติธรรมและความโปร่งใสโดยไม่ต้องมีการแทรกแซงด้วยตนเอง

กระบวนการผลิตเหรียญกษาปณ์แบบคลาสสิก

ข้อดีของการผลิตเหรียญแบบคลาสสิกอยู่ที่ความเรียบง่ายและสามารถคาดเดาได้ ผู้ใช้ใหม่สามารถเข้าใจและใช้งานได้ง่าย ในขณะที่ผู้ใช้ที่มีประสบการณ์สามารถดำเนินการได้อย่างรวดเร็ว ซึ่งจะช่วยปรับปรุงประสิทธิภาพของเงินทุน

4.2 นวัตกรรมมิ้นต์


การสร้างนวัตกรรมช่วยให้ผู้ใช้สามารถสร้าง USDf ได้โดยการฝากสินทรัพย์ที่ไม่เสถียรในขณะที่จำกัดความเสี่ยงต่อการเพิ่มขึ้นของราคาที่อาจเกิดขึ้น หลักประกันจะถูกล็อคไว้เป็นระยะเวลาคงที่ 3 ถึง 12 เดือน เมื่อถึงเวลาสร้าง ผู้ใช้จะต้องตั้งค่าพารามิเตอร์สำคัญดังต่อไปนี้:

หลักประกันจะถูกตรวจสอบตลอดช่วงระยะเวลาล็อคอัพ ขึ้นอยู่กับการเคลื่อนไหวของราคาในระหว่างหรือเมื่อสิ้นสุดระยะเวลา มีผลลัพธ์ที่เป็นไปได้สามประการ:

1) หากราคาหลักประกันลดลงต่ำกว่าราคาชำระบัญชีในช่วงระยะเวลาใดก็ตาม: หลักประกันจะถูกชำระเพื่อปกป้องโปรโตคอล ในกรณีนี้ ผู้ใช้จะสูญเสียสิทธิ์ในหลักประกันเดิมทั้งหมด อย่างไรก็ตาม ผู้ใช้ยังคงเก็บ USDf ที่สร้างขึ้นในตอนแรกไว้ ซึ่งสามารถนำไปแลกเป็น stablecoin ที่รองรับ เช่น USDT หรือ USDC ได้

2) หากราคาหลักประกันยังคงอยู่ระหว่างราคาชำระบัญชีและราคาใช้สิทธิ์เมื่อสิ้นสุดระยะเวลา: ผู้ใช้สามารถคืน USDf ที่สร้างขึ้นในตอนแรกเพื่อเรียกคืนหลักประกันของตนได้เต็มจำนวน ซึ่งจะทำให้ผู้ใช้สามารถรับสินทรัพย์คืนได้ในขณะที่ยังได้รับประโยชน์จากสภาพคล่องของ USDf ในระหว่างระยะเวลาสัญญา กำหนดเวลา 72 ชั่วโมง (เริ่มตั้งแต่วันครบกำหนด) สำหรับการถอนหลักประกัน

3) หากราคาหลักประกันสูงขึ้นกว่าราคาใช้สิทธิเมื่อสิ้นสุดระยะเวลา: หลักประกันจะถูกปิดและผู้ใช้จะสูญเสียสิทธิ์ทั้งหมดในสินทรัพย์เดิม แต่ผู้ใช้จะได้รับ USDf เพิ่มเติมที่คำนวณดังนี้: (ราคาใช้สิทธิ์ × จำนวนเงินค้ำประกัน) – USDf ที่ผลิตขึ้น USDf เพิ่มเติมนี้สะท้อนถึงมูลค่าหลักประกันที่ระดับราคาใช้สิทธิ์ที่ตกลงกันไว้ โดยล็อคค่าขึ้นในรูปแบบ USDf ได้อย่างมีประสิทธิภาพ

4.3 ความแตกต่างระหว่าง USDf และ USDT


การเปรียบเทียบ
USDT
USDf
ผู้ออกหลักทรัพย์
การเชื่อมต่อแบบรวมศูนย์
Falcon Finance (แบบกระจายอำนาจ)
กลไกการออก
ได้รับการสนับสนุน 1:1 จากเงินสำรองเฟียต
การผลิตเหรียญโดยใช้หลักทรัพย์ค้ำประกันเกิน
ประเภทหลักประกัน
เงินสดดอลลาร์สหรัฐ พันธบัตรรัฐบาลระยะสั้น สินทรัพย์ทางการเงินแบบดั้งเดิม
สินทรัพย์ดิจิทัลหลายประเภท (Stablecoins + โทเค็นหลัก)
ความโปร่งใส
อาศัยการตรวจสอบจากบุคคลที่สาม ความโปร่งใสจำกัด
ออนเชนเต็มรูปแบบ โปร่งใสสูง
ความเสี่ยงหลัก
การรวมศูนย์ความเสี่ยงด้านกฎระเบียบ
ความเสี่ยงของสัญญาอัจฉริยะ ความผันผวนของหลักประกัน
ตำแหน่งทางการตลาด
Stablecoin ที่ใหญ่ที่สุดตามมูลค่าตลาด สภาพคล่องสูงสุด
ค่อนข้างใหม่ อันดับที่ 202
ขอบเขตการใช้งาน
ได้รับการยอมรับอย่างกว้างขวางในตลาดคริปโตทั่วโลก
ส่วนใหญ่อยู่ในระบบนิเวศ Falcon Finance
กลไกการให้ผลผลิต
ไม่มีผลตอบแทนพื้นเมือง ต้องมีการกู้ยืม
การเดิมพันให้ผลตอบแทนสูงถึง 200% APY
อุปทานหมุนเวียน
ประมาณ 120 พันล้านเหรียญสหรัฐ
ประมาณ 1.899 พันล้านเหรียญสหรัฐ

5. มาตรการป้องกันสามชั้นเพื่อรักษาเสถียรภาพราคา USDf


5.1 กลยุทธ์การตลาดแบบเดลต้าเป็นกลาง


Falcon Finance รักษาอัตราอ้างอิงของ USDf ไว้โดยใช้กลยุทธ์แบบผสมผสานระหว่างเดลต้าเป็นกลางและเป็นกลางตามตลาด เมื่อผู้ใช้ฝากหลักประกัน โปรโตคอลจะจัดสรรสินทรัพย์ในสถานที่รวมศูนย์และกระจายอำนาจ เพื่อป้องกันความเสี่ยงจากความผันผวนของราคา

ตัวอย่างเช่น หากผู้ใช้ฝากเงิน 1 ETH (มูลค่า 3,000 ดอลลาร์) โปรโตคอลอาจเปิดสถานะขายชอร์ตที่มีมูลค่าเทียบเท่าในตลาดฟิวเจอร์ส สิ่งนี้ช่วยให้มั่นใจได้ว่าไม่ว่าราคา ETH จะเคลื่อนไหวอย่างไร มูลค่า USD ของหลักประกันก็ยังคงมีเสถียรภาพ ช่วยให้ USDf ยังคงมีเสถียรภาพ

กลยุทธ์นี้ได้รับการพิสูจน์แล้วอย่างกว้างขวางในระบบการเงินแบบดั้งเดิม และถูกนำไปใช้ใน DeFi อย่างสร้างสรรค์โดย Falcon Finance เพื่อให้สามารถแยกความเสี่ยงได้อย่างมีประสิทธิภาพ

5.2 กลไกการเก็งกำไรข้ามตลาด


เมื่อ USDf เบี่ยงเบนไปจากระดับตรึงที่ 1 ดอลลาร์ในตลาดรอง ผู้เก็งกำไรสามารถทำกำไรได้ในรูปแบบที่ช่วยฟื้นฟูสมดุล:

ราคาสูงกว่า $1: ผู้ทำการค้ากำไรจะสร้าง USDf โดยใช้โปรโตคอล (ต้นทุน = 1 ดอลลาร์) และขายในตลาดที่ราคา >1 ดอลลาร์ ทำให้มีอุปทานเพิ่มขึ้นและกดให้ราคาลดลง

ราคาต่ำกว่า $1: ผู้ค้าเก็งกำไรซื้อ USDf ในราคาถูกในตลาดและแลกเป็นหลักประกันมูลค่า 1 ดอลลาร์ ทำให้อุปทานลดลงและดันราคาให้สูงขึ้น


5.3 การคุ้มครองการชำระบัญชี


ภายใต้สภาวะตลาดที่รุนแรง หากมูลค่าหลักประกันลดลงอย่างรวดเร็ว โปรโตคอลจะเปิดใช้งานกลไกการชำระบัญชี เมื่ออัตราส่วนหลักประกันลดลงต่ำกว่าเกณฑ์ ผู้ชำระบัญชีสามารถชำระหนี้บางส่วนหรือทั้งหมด โดยได้รับหลักประกันและโบนัสการชำระบัญชี ซึ่งจะทำให้มั่นใจได้ว่า USDf จะยังคงได้รับการสนับสนุนอย่างเต็มที่ แม้ในช่วงเหตุการณ์หงส์ดำก็ตาม

6. การสร้างและการกระจายผลตอบแทนของ USDf


โทเค็นผลตอบแทน 6.1 sUSDf


ผู้ใช้สามารถเดิมพัน USDf ในโปรโตคอลเพื่อรับ sUSDf (USDf ที่ให้ผลตอบแทน) sUSDf คือโทเค็นที่มีดอกเบี้ยซึ่งมีมูลค่าเพิ่มขึ้นตามกาลเวลา สะท้อนถึงผลตอบแทนที่สะสม

sUSDf ใช้กลไกการรีเบส: จำนวนโทเค็นที่ถืออยู่จะคงที่ แต่โทเค็นแต่ละตัวจะค่อยๆ แสดงถึง USDf มากขึ้น วิธีนี้ช่วยลดความยุ่งยากในการจัดการภาษีและช่วยให้การคิดดอกเบี้ยทบต้นอัตโนมัติ

6.2 กลยุทธ์ผลตอบแทนหลายชั้น


Falcon Finance นำเสนอชั้นผลตอบแทนหลายระดับ:

ผลผลิตคลาสสิก: วิธีที่ง่ายที่สุด เพียงเดิมพัน USDf เพื่อรับผลตอบแทนรายปีที่มั่นคง แหล่งที่มาได้แก่รายได้จากการจัดการหลักประกันและค่าธรรมเนียมพิธีสาร

เพิ่มผลตอบแทน: ผู้ใช้สามารถ retake sUSDf ใหม่ในกลยุทธ์ที่มีความเสี่ยงสูงและให้ผลตอบแทนสูง เช่น การจัดหาสภาพคล่องหรือการรวมโปรโตคอลการให้กู้ยืม

กลยุทธ์ที่กำหนดเอง: ผู้ใช้ขั้นสูงสามารถรวมกลยุทธ์ต่างๆ เพื่อให้ได้สมดุลระหว่างความเสี่ยงและผลตอบแทนที่เหมาะสมที่สุด


7. การบูรณาการระบบนิเวศ USDf และกรณีการใช้งาน


USDf ได้รับการออกแบบมาเพื่อการบูรณาการที่ราบรื่นในระบบนิเวศ DeFi ที่กว้างขึ้น ผู้ใช้สามารถ:
  • มอบสภาพคล่อง USDf บนการแลกเปลี่ยนแบบกระจายอำนาจและรับค่าธรรมเนียมการซื้อขาย
  • ใช้ USDf เป็นหลักประกันในโปรโตคอลการกู้ยืมเพื่อกู้ยืมสินทรัพย์อื่น
  • มีส่วนร่วมในโปรแกรมการกำกับดูแลและแรงจูงใจในโปรโตคอล DeFi ต่างๆ โดยใช้ USDf
  • ใช้ USDf เป็นแหล่งเก็บมูลค่าและสื่อกลางในการแลกเปลี่ยนที่มั่นคง
นอกจากนี้ Falcon Finance ยังได้เปิดตัวโปรแกรมกระตุ้นยอดขาย เช่น ระบบคะแนน Falcon Miles และการแจกโทเค็น FF เพื่อเพิ่มการมีส่วนร่วมของผู้ใช้งานมากยิ่งขึ้น


8. การบริหารความเสี่ยงของ USDf


แม้ว่าการออกแบบของ USDf จะรวมเอากลไกการรักษาความปลอดภัยหลายประการไว้ด้วยกัน แต่ผู้ใช้ควรตระหนักถึงความเสี่ยงต่อไปนี้:

ความเสี่ยงของสัญญาอัจฉริยะ: แม้ว่าจะมีการตรวจสอบโปรโตคอลแล้ว แต่ช่องโหว่ของโค้ดอาจยังคงอยู่ Falcon Finance ได้จัดตั้งกองทุนประกันภัยเพื่อครอบคลุมการสูญเสียที่อาจเกิดขึ้น แต่ผู้ใช้ควรจัดสรรสินทรัพย์ตามระดับความเสี่ยงที่แต่ละคนยอมรับได้

ความเสี่ยงด้านตลาด: ภายใต้สภาวะตลาดที่รุนแรง ระบบอาจยังเผชิญกับความเครียดแม้จะมีการป้องกันการชำระบัญชีก็ตาม ผู้ใช้ควรตรวจสอบอัตราส่วนหลักประกันของตนอย่างใกล้ชิดเพื่อหลีกเลี่ยงการชำระบัญชี

ความเสี่ยงด้านกฎระเบียบ: ภูมิทัศน์ด้านกฎระเบียบสำหรับสินทรัพย์สังเคราะห์ยังคงอยู่ในระหว่างการพัฒนา และการเปลี่ยนแปลงนโยบายในอนาคตอาจส่งผลกระทบต่อการดำเนินงานของ USDf

USDf ผสมผสานการใช้หลักประกันเกินจำนวน กลไกการสร้างเหรียญสองประเภท และกลยุทธ์เดลต้าเป็นกลาง เพื่อมอบ stablecoin ให้กับผู้ใช้ซึ่งทั้งปลอดภัยและยืดหยุ่น แม้ว่าจะยังมีความท้าทายอยู่ แต่การออกแบบกลไกที่สร้างสรรค์และการเน้นที่การจัดการความเสี่ยงทำให้ USDf กลายเป็นรากฐานที่มีแนวโน้มดีในระบบนิเวศ DeFi สำหรับผู้ใช้ที่กำลังมองหาผลตอบแทนที่มั่นคงและประสิทธิภาพของเงินทุน USDf ถือเป็นตัวเลือกที่น่าสนใจ เมื่อระบบนิเวศ DeFi เติบโตเต็มที่และการมีส่วนร่วมของสถาบันเพิ่มมากขึ้น USDf ก็พร้อมที่จะกลายเป็นสะพานเชื่อมที่สำคัญระหว่างการเงินแบบดั้งเดิมและการเงินแบบกระจายอำนาจ

ปัจจุบัน MEXC กำลังจัดงาน USDf โดยเสนอผลประโยชน์มากมายให้กับผู้ใช้งาน ได้แก่ ค่าธรรมเนียมเป็นศูนย์ในการซื้อขายโทเค็น FF และ USDf รวมถึงการฝาก/ถอนเงิน สูงถึง 200% APR โดยการสเตก USDf และโอกาสสำหรับผู้ใช้ใหม่ที่เข้าร่วมในการซื้อขายสปอตและฟิวเจอร์สในการแบ่งปันเงินรางวัลรวมมูลค่า 100,000 ดอลลาร์ (50,000 USDf + 50,000 USDT) สำหรับรายละเอียดเพิ่มเติม กรุณาเยี่ยมชม MEXC


ข้อจำกัดความรับผิดชอบ: ข้อมูลนี้ไม่ได้ให้คำแนะนำเกี่ยวกับการลงทุน ภาษี กฎหมาย การเงิน การบัญชี การให้คำปรึกษา หรือบริการอื่นใดที่เกี่ยวข้อง และไม่ได้ถือเป็นคำแนะนำในการซื้อ ขาย หรือถือครองสินทรัพย์ใดๆ ทั้งสิ้น MEXC Learn ให้ข้อมูลเพื่อการอ้างอิงเท่านั้นและไม่ถือเป็นคำแนะนำในการลงทุน โปรดแน่ใจว่าคุณเข้าใจความเสี่ยงที่เกี่ยวข้องอย่างครบถ้วนและใช้ความระมัดระวังในการลงทุน MEXC จะไม่รับผิดชอบต่อการตัดสินใจลงทุนของผู้ใช้
โอกาสทางการตลาด
Falcon Finance โลโก้
ราคา Falcon Finance(USDF)
$0.9976
$0.9976$0.9976
+0.01%
USD
Falcon Finance (USDF) กราฟราคาสด

บทความยอดนิยม

ดูเพิ่มเติม
รายงานการดำเนินงานรายสัปดาห์ของ MEXC (8-14 เมษายน): ปริมาณการเทรด Futures รายสัปดาห์ทะลุ 253.4 พันล้าน USDT เพิ่มขึ้น 212% เมื่อเทียบกับสัปดาห์ก่อนหน้า!

รายงานการดำเนินงานรายสัปดาห์ของ MEXC (8-14 เมษายน): ปริมาณการเทรด Futures รายสัปดาห์ทะลุ 253.4 พันล้าน USDT เพิ่มขึ้น 212% เมื่อเทียบกับสัปดาห์ก่อนหน้า!

โทเค็นใหม่ · สกุลเงินดิจิทัลที่เพิ่มขึ้นมากที่สุด · ภาพรวมข้อมูลการซื้อขาย Spot และ Perpetual Futures ช่วงเวลาสำรวจ: 8 เมษายน – 14 เมษายน 2026 เวลาเผยแพร่: ทุกวันพฤหัสบดี แหล่งข้อมูล: แพลตฟอร์ม MEXC,

การอัปเกรดแบรนด์ MEXC: กำหนดมาตรฐานโลกใหม่สำหรับการเทรดความเร็วสูงผ่านการปฏิวัติเอนจินและสภาพคล่องระดับแนวหน้า

การอัปเกรดแบรนด์ MEXC: กำหนดมาตรฐานโลกใหม่สำหรับการเทรดความเร็วสูงผ่านการปฏิวัติเอนจินและสภาพคล่องระดับแนวหน้า

ภาพรวม ในวันที่ 8 เมษายน 2026 MEXC แพลตฟอร์มซื้อขายสินทรัพย์ดิจิทัลชั้นนำระดับโลก ได้ฉลองครบรอบ 8 ปีอย่างเป็นทางการพร้อมกับการรีแบรนด์แบบครอบคลุม โดยมี Vugar Usi เข้ารับตำแหน่ง CEO อย่างเป็นทางการ MEX

อธิบายเหรียญมีม Melania: ประวัติราคา มูลค่าตลาด และทุกสิ่งที่คุณจำเป็นต้องรู้

อธิบายเหรียญมีม Melania: ประวัติราคา มูลค่าตลาด และทุกสิ่งที่คุณจำเป็นต้องรู้

ยินดีต้อนรับสู่คู่มือฉบับสมบูรณ์เกี่ยวกับเหรียญ Melania ซึ่งเป็นหนึ่งในสกุลเงินดิจิทัลที่ถูกพูดถึงมากที่สุดในปี 2025 หากคุณเป็นมือใหม่ในโลกของเหรียญมีมหรือสกุลเงินดิจิทัลโดยทั่วไป บทความนี้จะแนะนำทุกส

เหรียญ Pi คืออะไร? คู่มือฉบับสมบูรณ์เกี่ยวกับมูลค่าเครือข่าย Pi ราคา และวิธีการขาย เหรียญ Pi

เหรียญ Pi คืออะไร? คู่มือฉบับสมบูรณ์เกี่ยวกับมูลค่าเครือข่าย Pi ราคา และวิธีการขาย เหรียญ Pi

Pi Network ได้กลายเป็นหนึ่งในโครงการสกุลเงินดิจิทัลที่เข้าถึงได้ง่ายที่สุดในพื้นที่สินทรัพย์ดิจิทัล โดยช่วยให้ผู้ใช้สามารถขุดเหรียญ Pi ได้โดยตรงจากสมาร์ทโฟนของพวกเขาโดยไม่ต้องใช้อุปกรณ์เฉพาะทางหรือควา

ข่าวที่กำลังมาแรง

ดูเพิ่มเติม
Falcon Finance ปรับใช้ USDf Synthetic Dollar มูลค่า $2.1B บนเครือข่าย Base

Falcon Finance ปรับใช้ USDf Synthetic Dollar มูลค่า $2.1B บนเครือข่าย Base

Falcon Finance ประกาศการปรับใช้ USDf ซึ่งเป็นเหรียญดอลลาร์สังเคราะห์หลายสินทรัพย์มูลค่า 2.1 พันล้านดอลลาร์ บนเครือข่าย Layer 2 ชื่อ Base ที่ได้รับการสนับสนุนจาก Coinbase พร้อมแนะนำ "universal

ทรัมป์ จูเนียร์ โยงพรรคเดโมแครตกับพวกหัวรุนแรง — และถูกโจมตีอย่างหนัก

ทรัมป์ จูเนียร์ โยงพรรคเดโมแครตกับพวกหัวรุนแรง — และถูกโจมตีอย่างหนัก

โดนัลด์ ทรัมป์ จูเนียร์ บุตรชายคนโตของประธานาธิบดีโดนัลด์ ทรัมป์ ได้เผยแพร่ข้อมูลเท็จบนโซเชียลมีเดียเมื่อวันอังคาร เกี่ยวกับองค์กรไม่แสวงหาผลกำไรแห่งหนึ่งที่ถูกกระทรวงยุติธรรมของบิดาเขาตั้งเป้าหมาย

Umbra ปิดส่วนหน้าหลังจากแฮกเกอร์โอนเงินที่ขโมยมาผ่านโปรโตคอล

Umbra ปิดส่วนหน้าหลังจากแฮกเกอร์โอนเงินที่ขโมยมาผ่านโปรโตคอล

Umbra นำส่วนหน้าออฟไลน์หลังจากเงินที่ถูกขโมยมูลค่าประมาณ 800,000 ดอลลาร์ถูกโอนผ่านโปรโตคอลในระหว่างความพยายามกู้คืนที่ดำเนินอยู่

ทำไมคนรุ่น Millennials และ Gen Z ถึงเป็นแรงขับเคลื่อนการชำระเงินด้วยคริปโตในปี 2026

ทำไมคนรุ่น Millennials และ Gen Z ถึงเป็นแรงขับเคลื่อนการชำระเงินด้วยคริปโตในปี 2026

หากคุณเป็นส่วนหนึ่งของคนรุ่นใหม่ที่ให้ความสำคัญกับดิจิทัลเป็นอันดับแรก นิสัยการชำระเงินของคุณอาจไม่ได้ยึดติดกับวิธีใดวิธีหนึ่งเพียงอย่างเดียว คุณอาจใช้ Apple Pay ในตอนเช้า และกระเป๋าเงินเสมือน

บทความที่เกี่ยวข้อง

ดูเพิ่มเติม
อธิบายเหรียญมีม Melania: ประวัติราคา มูลค่าตลาด และทุกสิ่งที่คุณจำเป็นต้องรู้

อธิบายเหรียญมีม Melania: ประวัติราคา มูลค่าตลาด และทุกสิ่งที่คุณจำเป็นต้องรู้

ยินดีต้อนรับสู่คู่มือฉบับสมบูรณ์เกี่ยวกับเหรียญ Melania ซึ่งเป็นหนึ่งในสกุลเงินดิจิทัลที่ถูกพูดถึงมากที่สุดในปี 2025 หากคุณเป็นมือใหม่ในโลกของเหรียญมีมหรือสกุลเงินดิจิทัลโดยทั่วไป บทความนี้จะแนะนำทุกส

Mog Coin (MOG) คืออะไร? คู่มือฉบับสมบูรณ์เกี่ยวกับราคา Mog คริปโต การพยากรณ์ราคา ข่าวสารและการลงทุน

Mog Coin (MOG) คืออะไร? คู่มือฉบับสมบูรณ์เกี่ยวกับราคา Mog คริปโต การพยากรณ์ราคา ข่าวสารและการลงทุน

ในโลกที่เต็มไปด้วยพลวัตของสกุลเงินดิจิทัล เหรียญมีมยังคงดึงดูดความสนใจจากทั่วโลกผ่านวัฒนธรรมไวรัลและการเคลื่อนไหวที่ขับเคลื่อนโดยชุมชน Mog Coin (MOG) ถือเป็นตัวอย่างการปฏิวัติวงการของการที่วัฒนธรรมอิน

เหรียญ Pi คืออะไร? คู่มือฉบับสมบูรณ์เกี่ยวกับมูลค่าเครือข่าย Pi ราคา และวิธีการขาย เหรียญ Pi

เหรียญ Pi คืออะไร? คู่มือฉบับสมบูรณ์เกี่ยวกับมูลค่าเครือข่าย Pi ราคา และวิธีการขาย เหรียญ Pi

Pi Network ได้กลายเป็นหนึ่งในโครงการสกุลเงินดิจิทัลที่เข้าถึงได้ง่ายที่สุดในพื้นที่สินทรัพย์ดิจิทัล โดยช่วยให้ผู้ใช้สามารถขุดเหรียญ Pi ได้โดยตรงจากสมาร์ทโฟนของพวกเขาโดยไม่ต้องใช้อุปกรณ์เฉพาะทางหรือควา

Solaxy (SOLX) คริปโต คืออะไร? คู่มือฉบับสมบูรณ์สำหรับโซลูชัน Layer-2 ของ Solana

Solaxy (SOLX) คริปโต คืออะไร? คู่มือฉบับสมบูรณ์สำหรับโซลูชัน Layer-2 ของ Solana

ในภูมิทัศน์ของเทคโนโลยีบล็อคเชนที่เปลี่ยนแปลงอย่างรวดเร็ว ความสามารถในการปรับขนาดยังคงเป็นหนึ่งในความท้าทายที่เร่งด่วนที่สุดที่เครือข่ายหลักต้องเผชิญในปัจจุบัน คู่มือที่ครอบคลุมนี้จะสำรวจ Solaxy (SOLX

ลงทะเบียนบน MEXC
ลงทะเบียนและรับโบนัสสูงถึง 10,000 USDT

ฮอต

สกุลเงินดิจิทัลที่กำลังเป็นกระแสในปัจจุบันซึ่งได้รับความสนใจจากตลาดอย่างมาก

วอลุ่มสูงสุด

สกุลเงินดิจิทัลที่มีปริมาณการซื้อขายสูงสุด

เพิ่มใหม่

รายชื่อสกุลเงินดิจิทัลล่าสุดที่สามารถซื้อขายได้