Короткий опис USDf — це синтетичний долар з надмірним забезпеченням на базі Ethereum з поточною циркуляційною пропозицією близько 1,899 мільярда, займаючи 202-гу позицію на ринку. USDf підтримує як стКороткий опис USDf — це синтетичний долар з надмірним забезпеченням на базі Ethereum з поточною циркуляційною пропозицією близько 1,899 мільярда, займаючи 202-гу позицію на ринку. USDf підтримує як ст
Навчання/Зона популярних токенів/Ознайомлення із проєктом/Що таке USD...con Finance

Що таке USDf: короткий посібник з новаторського механізму стейблкоїна Falcon Finance

Новачок
9 квітня 2026MEXC
0m
Falcon Finance
USDF$0.9982-0.01%
4
4$0.010084-9.48%
The 7 Wanderers
7$0.00001573-0.75%

Короткий опис


  • USDf — це синтетичний долар з надмірним забезпеченням на базі Ethereum з поточною циркуляційною пропозицією близько 1,899 мільярда, займаючи 202-гу позицію на ринку.
  • USDf підтримує як стейблкоїни, так і нестейблкоїн-активи як забезпечення, застосовуючи динамічне співвідношення забезпечення для гарантування безпеки системи.
  • USDf використовує механізм подвійного карбування (класичний і новаторський), щоб задовольнити користувачів із різними уподобаннями щодо ризику.
  • USDf підтримує прив'язку 1:1 до долара США через дельта-нейтральні стратегії та арбітражні механізми.
  • Стейкінг USDf дозволяє користувачам отримувати прибуткові токени sUSDf і брати участь у багаторівневих програмах отримання прибутку.

1. Що таке USDf (Falcon USD)


USDf — це синтетичний долар із надмірним забезпеченням від Falcon Finance. Користувачі можуть карбувати USDf, депонуючи відповідні активи забезпечення, зокрема як стейблкоїни (наприклад, USDT, USDC і USDS), так і нестейблкоїн-активи (наприклад, BTC, ETH і вибрані альткоїни). Модель надмірного забезпечення гарантує, що вартість забезпечення завжди перевищує обсяг емітованого USDf, підтримуючи стабільність за різних ринкових умов.

Забезпечення, що використовується для карбування USDf, управляється з використанням нейтральних до ринку стратегій. Такий підхід дозволяє підтримувати повне забезпечення активів, мінімізуючи вплив коливань цін у певному напрямку, що посилює надійність USDf як синтетичного долара з надмірним забезпеченням.

Примітка: протокол Falcon Finance був заснований Андреєм Грачовим, партнером DWF Labs, і залучив стратегічні інвестиції на суму 10 мільйонів $ від World Liberty Financial.

2. Позиціювання та бачення USDf


USDf від Falcon Finance представляє нове покоління синтетичних активів у сфері DeFi. Як протокол синтетичного долара з надмірним забезпеченням, USDf прагне подолати виклики, характерні для традиційних стейблкоїнів, такі як ризики централізації, низька прибутковість і регуляторна невизначеність.

Згідно з останніми даними від MEXC, USDf наразі посідає 202-ге місце на крипторинку зі загальною та циркуляційною пропозицією у 1 898 676 740,67 токена. USDf випускається в мережі Ethereum. Його історичний максимум склав 1,024 $ (30 березня 2025 року), а мінімум — 0,909 $ (8 липня 2025 року). Такий відносно вузький діапазон торгівлі демонструє ефективність закладеного механізму.


Falcon Finance позиціює USDf як синтетичний актив, побудований завядки підходу до управління ризиками інституційного рівня, з акцентом на прозорість і сталість. Саме це позиціювання відрізняє його від інших проєктів стейблкоїнів на ринку та встановлює нову планку в екосистемі децентралізованих фінансів.


3. Основні механізми надмірного забезпечення USDf


3.1. Диверсифікована модель забезпечення


Ключова особливість USDf полягає у гнучкій стратегії прийняття забезпечення. Користувачі можуть карбувати USDf, використовуючи два основні типи активів:

1) Забезпечення стейблкоїнами: охоплює основні стейблкоїни, такі як USDT, USDC і DAI. Оскільки ці активи мають стабільну ціну, вони зазвичай дозволяють карбувати USDf у співвідношенні 1:1, пропонуючи простий і прямий спосіб входу для користувачів.

2) Забезпечення нестейблкоїн-активами: включає BTC, ETH і деякі альткоїни. Такі активи потребують надмірного забезпечення зі змінними коефіцієнтами залежно від волатильності, ліквідності та поведінки ринку. Наприклад, для ETH може бути потрібно 150% забезпечення, а для високоволатильних альткоїнів — 200% і більше.

Ця стратегія диверсифікації забезпечення не лише розширює потенційну аудиторію користувачів USDf, але й знижує системний ризик завдяки диверсифікації активів.

3.2. Динамічне коригування коефіцієнтів забезпечення


Falcon Finance використовує інтелектуальну систему управління ризиками, яка в режимі реального часу динамічно коригує коефіцієнти забезпечення залежно від ринкових умов. Основні фактори, що враховуються:
  • Історична та поточна волатильність активу;
  • Глибина ліквідності як ончейн, так і офчейн;
  • Загальний апетит ринку до ризику та макроекономічне середовище;
  • Специфічні ризики протоколу та структура розподілу активів.
Завдяки цьому адаптивному механізму USDf поєднує безпеку з оптимальною ефективністю використання капіталу для користувачів.

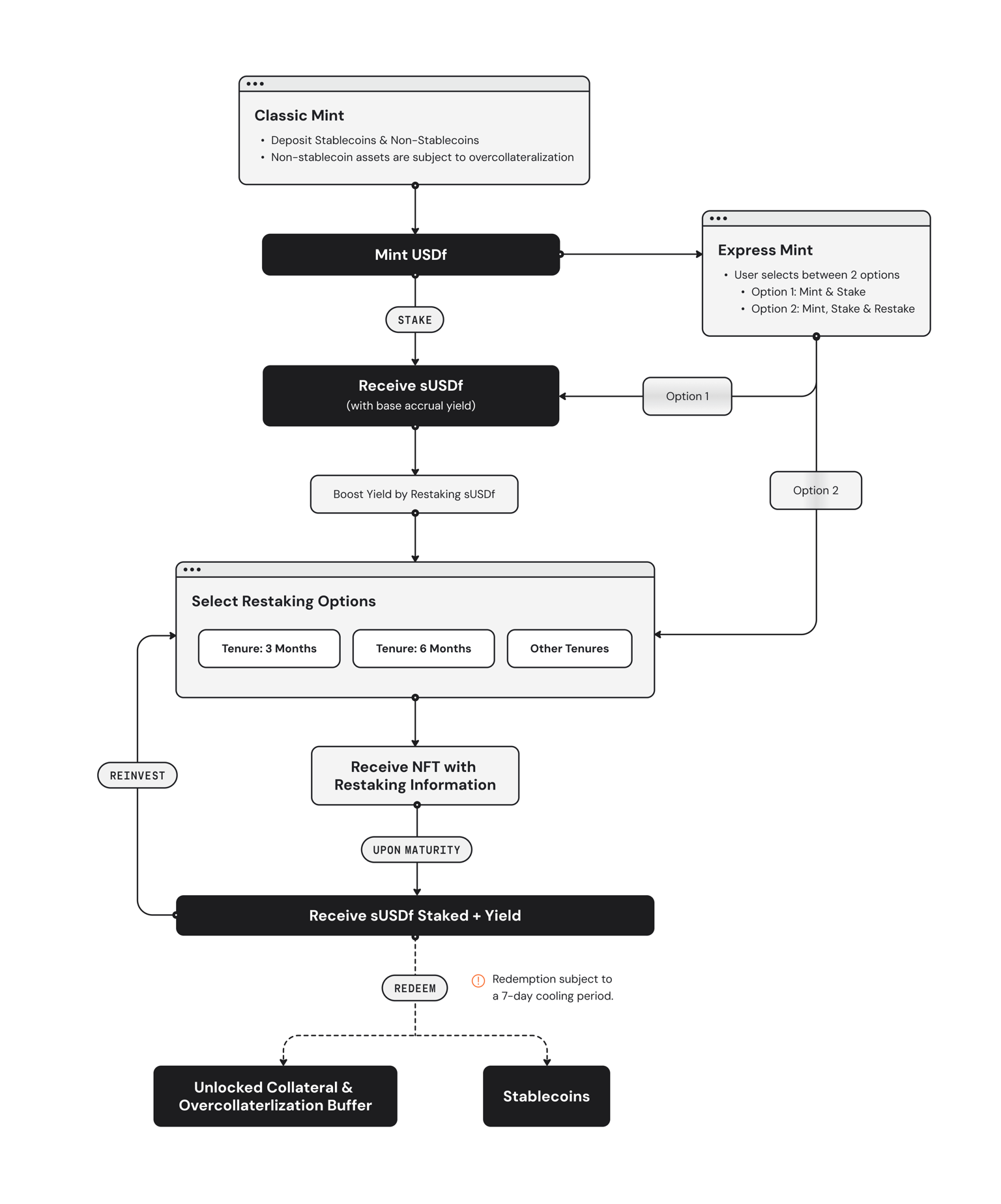
4. Новаторський механізм подвійного карбування USDf


4.1 Класичне карбування


Класичне карбування є найбільш базовим і зрозумілим способом створення USDf. Процес працює таким чином:

Після вибору користувачем забезпечення система автоматично визначає параметри карбування залежно від типу активу. Якщо використовуються стейблкоїни, USDf можна карбувати безпосередньо у співвідношенні 1:1. Якщо використовуються BTC, ETH або інші волатильні активи, потрібне надмірне забезпечення. Весь процес виконується автоматично через смартконтрати, що гарантує прозорість і справедливість без ручного втручання.


Перевага класичного карбування полягає в його простоті та передбачуваності. Нові користувачі можуть легко його зрозуміти й застосовувати, а досвідчені — здійснювати операції швидко, підвищуючи ефективність використання капіталу.

4.2. Новаторське карбування


Новаторське карбування дозволяє користувачам карбувати USDf шляхом депонування нестейблкоїн-активів з обмеженням їхнього прибутку від потенційного зростання ціни цих активів. Забезпечення блокується на фіксований строк від 3 до 12 місяців. Під час карбування користувач повинен встановити такі ключові параметри:

Забезпечення контролюється протягом усього періоду блокування. Залежно від руху ціни протягом цього терміну або в його кінці можливі три результати:

1) Якщо ціна забезпечення падає нижче за ціну ліквідації в будь-який момент під час терміну: забезпечення буде ліквідовано для захисту протоколу. У цьому випадку користувач втрачає всі права на початкове забезпечення. Проте користувач зберігає USDf, карбовані на початку, які можна обміняти на підтримувані стейблкоїни, такі як USDT або USDC.

2) Якщо ціна забезпечення на момент завершення терміну залишається між цінами ліквідації та страйку: користувач може повернути карбовані USDf і повністю відновити своє забезпечення. Це дає змогу повернути активи, зберігаючи при цьому ліквідність USDf протягом усього терміну. Для зняття забезпечення передбачене вікно у 72 години, що починається з моменту завершення терміну.

3) Якщо ціна забезпечення перевищує ціну страйку на момент завершення терміну: забезпечення буде реалізоване, і користувач втратить право на початковий актив. Натомість користувач отримає додаткову суму в USDf, що розраховується за формулою: (ціна страйку × сума забезпечення) – карбовані USDf. Ці додаткові USDf відображають вартість забезпечення на рівні узгодженої ціни страйку, фактично фіксуючи прибуток у USDf.

4.3 Відмінності між USDf та USDT


Критерій
USDT
USDf
Емітент
Tether (централізований)
Falcon Finance (децентралізований)
Механізм емісії
Забезпечення 1:1 фіатними резервами
Карбування з надмірним забезпеченням
Типи забезпечення
Готівка в доларах США, короткострокові облігації, традиційні фінансові активи
Різні криптоактиви (стейблкоїни + провідні токени)
Прозорість
Залежить від зовнішніх аудитів, обмежена прозорість
Повністю ончейн, високий рівень прозорості
Основні ризики
Централізація, регуляторні ризики
Ризик смартконтрактів, волатильність забезпечення
Позиція на ринку
Найбільший стейблкоїн за ринковою капіталізацією, найвища ліквідність
Відносно новий, на 202-му місці
Масштаб використання
Широко прийнятий на глобальних крипторинках
Переважно в екосистемі Falcon Finance
Механізм прибутковості
Немає вбудованого прибутку, потрібне кредитування
Прибутковий стейкінг з APY до 200%
Циркуляційна пропозиція
Близько 120 мільярдів $
Близько 1,899 мільярда $

5. Потрійні гарантії для стабільності ціни USDf


5.1 Дельта-нейтральна ринкова стратегія


Falcon Finance підтримує прив'язку USDf до долара США завдяки поєднанню дельта-нейтральних і нейтральних до ринку стратегій. Коли користувачі депонують забезпечення, протокол розміщує активи на централізованих і децентралізованих платформах, хеджуючи їх від коливань цін.

Наприклад, якщо користувач депонує 1 ETH (вартістю 3000 $), протокол може відкрити шорт позицію на еквівалентну суму на ринку ф'ючерсів. Це гарантує, що незалежно від руху ціни ETH вартість забезпечення в доларах залишатиметься стабільною, підтримуючи стабільність USDf.

Ця стратегія, ефективність якої доведено в традиційних фінансах, інноваційно застосовується з боку Falcon Finance у DeFi для ефективної ізоляції ризиків.

5.2 Кросринковий арбітражний механізм


Коли ціна USDf на вторинному ринку відхиляється від прив'язки до 1 $, арбітражники можуть отримувати прибуток, одночасно сприяючи відновленню балансу:

Ціна вище за 1 $: арбітражники карбують USDf через протокол (вартість = 1 $) і продають його на ринку дорожче за 1 $, збільшуючи пропозицію та знижуючи ціну.

Ціна нижче за 1 $: арбітражники купують USDf на ринку за зниженою ціною та обмінюють його на забезпечення на суму 1 $, зменшуючи пропозицію та підвищуючи ціну.


5.3 Механізм захисту від ліквідації


У разі екстремальних ринкових умов, якщо вартість забезпечення стрімко падає, протокол активує механізм ліквідації. Коли коефіцієнт забезпечення падає нижче порогового значення, ліквідатори можуть погасити частину або весь борг і отримати відповідну частку забезпечення разом із ліквідаційним бонусом. Це гарантує, що USDf залишатиметься повністю забезпеченим навіть у разі непередбачуваних подій («чорних лебедів»).

6. Генерування та розподіл прибутку через USDf


6.1 Прибутковий токен sUSDf


Користувачі можуть здійснювати стейкінг USDf у протоколі, щоб отримувати sUSDf (прибутковий токен USDf). sUSDf — це токен, що накопичує відсотки: його вартість зростає з часом, відображаючи накопичений прибуток.

sUSDf використовує механізм перебазування (rebase): кількість токенів у користувача залишається незмінною, але кожен токен поступово представляє більшу кількість USDf. Це спрощує податковий облік і забезпечує автоматичне накопичення прибутку.

6.2 Багаторівневі прибуткові стратегії


Falcon Finance пропонує кілька рівнів прибутковості:

Базова прибутковість: найпростіший варіант. Просто здійснюйте стейкінг USDf, щоб отримувати стабільну річну прибутковість. Джерела прибутку включають доходи від управління забезпеченням і комісії протоколу.

Підвищена прибутковість: користувачі можуть здійснювати рестейкінг sUSDf у стратегіях з вищим ризиком і вищою прибутковістю, наприклад у пулі ліквідності або через інтеграцію з протоколами запозичень.

Індивідуальні стратегії: досвідчені користувачі можуть комбінувати кілька стратегій для досягнення оптимального балансу ризику та прибутковості.


7. Інтеграція USDf в екосистему та варіанти використання


USDf розроблений для плавної інтеграції в ширшу екосистему DeFi. Користувачі можуть:
  • Надавати ліквідність в USDf на децентралізованих біржах і заробляти комісії за торгівлю.
  • Використовувати USDf як забезпечення в протоколах запозичення для позик в інших активах.
  • Брати участь у програмах управління та стимулювання в різних DeFi-протоколах за допомогою USDf.
  • Використовувати USDf як стабільне сховище вартості та засіб обміну.
Протокол Falcon Finance також запустив супровідні програми стимулювання, такі як система балів Falcon Miles та аірдропи токенів FF, що додатково підвищує залученість користувачів.


8. Управління ризиками USDf


Попри те, що дизайн USDf передбачає численні механізми безпеки, користувачам слід враховувати такі ризики:

Ризик смартконтрактів: хоча протокол пройшов аудит, імовірність вразливостей у коді все ще існує. Протокол Falcon Finance створив страховий фонд для покриття потенційних збитків, однак користувачам варто розподіляти активи з огляду на власну толерантності до ризику.

Ринковий ризик: за екстремальних ринкових умов система може зазнати навантаження навіть за наявності механізмів ліквідації. Користувачам слід уважно стежити за коефіцієнтом забезпечення, щоб уникнути ліквідації.

Регуляторний ризик: регуляторна база для синтетичних активів продовжує формуватися, і майбутні зміни в політиці можуть вплинути на функціонування USDf.

USDf поєднує надмірне забезпечення, механізм подвійного карбування та дельта-нейтральні стратегії, щоб запропонувати користувачам стейблкоїн, що вирізняється безпекою та гнучкістю. Попри наявні виклики, новаторський підхід до механіки та акцент на управлінні ризиками роблять USDf перспективною основою екосистеми DeFi. Для користувачів, які прагнуть стабільного прибутку та ефективного використання капіталу, USDf є привабливим варіантом. У міру розвитку DeFi та зростання інституційної участі USDf має всі шанси стати важливою ланкою між традиційними та децентралізованими фінансами.

На MEXC триває спеціальна подія, присвячена USDf, у межах якої користувачі можуть отримати низку переваг: відсутність комісії за торгівлю токенами FF та USDf, а також за депозити та зняття, APR до 200% через стейкінг USDf, а також шанс для нових користувачів, які торгують на споті та ф'ючерсах, розділити призовий пул на суму 100 000 $ (50 000 USDf + 50 000 USDT). Докладніше — на сайті MEXC.


Відмова від відповідальності: ця інформація не є порадою щодо інвестицій, оподаткування, юридичних, фінансових, бухгалтерських, консультаційних або будь-яких інших пов'язаних послуг, а також не є порадою щодо купівлі, продажу або утримання будь-яких активів. MEXC Навчання надає інформацію виключно для довідкових цілей і не є інвестиційною порадою. Будь ласка, переконайтеся, що ви повністю розумієте ризики, пов'язані з інвестиціями, і будьте обережні під час інвестування. MEXC не несе відповідальності за інвестиційні рішення користувачів.
Ринкові можливості
Логотип Falcon Finance
Курс Falcon Finance (USDF)
$0.9982
$0.9982$0.9982
-0.03%
USD
Графік ціни Falcon Finance (USDF) в реальному часі

Популярні статті

Докладніше
Тижневий операційний звіт MEXC (8 квітня – 14 квітня): щотижневий обсяг торгівлі ф'ючерсами перевищує 253,4 мільярда USDT, зростання 212% тиждень до тижня!

Тижневий операційний звіт MEXC (8 квітня – 14 квітня): щотижневий обсяг торгівлі ф'ючерсами перевищує 253,4 мільярда USDT, зростання 212% тиждень до тижня!

Нові лістинги · Лідери (за зростанням) · Спотова торгівля & огляд даних торгівлі безстроковими ф'ючерсами Період статистики: 8 квітня – 14 квітня 2026 Час випуску: щочетверга Джерело даних: платформа

Пояснення мемкоїна Melania: історія цін, ринкова капіталізація та все, що потрібно знати

Пояснення мемкоїна Melania: історія цін, ринкова капіталізація та все, що потрібно знати

Ласкаво просимо до докладного посібника щодо мемкоїна Melania, однієї з найпопулярніших криптовалют 2025 року. Якщо ви новачок у світі мемкоїнів або криптовалют загалом, ця стаття допоможе вам дізнати

Що таке монета Pi: повний посібник щодо вартості мережі Pi, ціни та продажу монет Pi

Що таке монета Pi: повний посібник щодо вартості мережі Pi, ціни та продажу монет Pi

Мережа Pi Network стала одним з найбільш доступних проєктів криптовалюти в цифровому просторі активів, що дозволяє користувачам майнити монети Pi безпосередньо зі своїх смартфонів без спеціального обл

Дедлайн для верифікації KYC в Pi Network — 14 березня 2025 року: повний посібник із верифікації

Дедлайн для верифікації KYC в Pi Network — 14 березня 2025 року: повний посібник із верифікації

Мережа Pi Network продовжила термін проходження KYC (верифікації «Знай свого клієнта») до 10:00, 14 березня 2025 року (за Києвом), що є останньою можливістю для першопрохідців захистити свої цифрові а

Популярні новини

Докладніше
Alchemy Pay додає $FF та USDf від Falcon Finance до Fiat On-Ramp

Alchemy Pay додає $FF та USDf від Falcon Finance до Fiat On-Ramp

Alchemy Pay додає $FF та USDf від Falcon Finance до своєї фіатної платформи, дозволяючи користувачам купувати дохідний долар та токен управління за допомогою карток або банківських переказів.

Falcon Finance запускає криптовалютні стейкінг-сховища з пропозицією 12% річних у USDf

Falcon Finance запускає криптовалютні стейкінг-сховища з пропозицією 12% річних у USDf

Falcon Finance, протокол синтетичного долара, який стрімко розвивався протягом 2025 року, щойно випустив ще один новий продукт – і цей точно спокусить користувачів DeFi, які хочуть отримати все й одра

Falcon Finance додає токенізовані мексиканські CETES до структури забезпечення USDf

Falcon Finance додає токенізовані мексиканські CETES до структури забезпечення USDf

Falcon Finance розширює базу забезпечення USDf, додаючи CETES, токенізовану форму короткострокових суверенних облігацій Мексики від Etherfuse.

Falcon Finance розгортає синтетичний долар USDf на суму $2,1 млрд у мережі Base

Falcon Finance розгортає синтетичний долар USDf на суму $2,1 млрд у мережі Base

Falcon Finance оголосила про розгортання USDf, свого $2,1 мільярда мультиактивного синтетичного долара, у мережі Layer 2 Base за підтримки Coinbase, представивши новий "універсальний

Вас також може зацікавити

Докладніше
Пояснення мемкоїна Melania: історія цін, ринкова капіталізація та все, що потрібно знати

Пояснення мемкоїна Melania: історія цін, ринкова капіталізація та все, що потрібно знати

Ласкаво просимо до докладного посібника щодо мемкоїна Melania, однієї з найпопулярніших криптовалют 2025 року. Якщо ви новачок у світі мемкоїнів або криптовалют загалом, ця стаття допоможе вам дізнати

Що таке Mog Coin (MOG): повний посібник із ціни, прогнозу, новин та інвестування в криптовалюту Mog

Що таке Mog Coin (MOG): повний посібник із ціни, прогнозу, новин та інвестування в криптовалюту Mog

У динамічному світі криптовалют мемкоїни продовжують привертати глобальну увагу завдяки вірусній культурі та ініціативам, що формуються спільнотою. Mog Coin (MOG) є революційним прикладом того, як інт

Що таке монета Pi: повний посібник щодо вартості мережі Pi, ціни та продажу монет Pi

Що таке монета Pi: повний посібник щодо вартості мережі Pi, ціни та продажу монет Pi

Мережа Pi Network стала одним з найбільш доступних проєктів криптовалюти в цифровому просторі активів, що дозволяє користувачам майнити монети Pi безпосередньо зі своїх смартфонів без спеціального обл

Що таке криптовалюта Solaxy (SOLX): повний посібник з рішення рівня 2 від Solana

Що таке криптовалюта Solaxy (SOLX): повний посібник з рішення рівня 2 від Solana

У світі блокчейн-технологій, що швидко розвивається, масштабованість залишається однією з найактуальніших проблем, з якими сьогодні стикаються великі мережі. Цей комплексний посібник присвячений Solax

Зареєструйтесь на MEXC
Зареєструйтесь та отримайте бонус до 10000 USDT